
CRM客户管理系统在现代销售管理中的重要性随着市场竞争的日益激烈,企业对客户关系管理的重视程度不断提升。CRM客户管理系统作为一种高效的管理工具,已经成为现代销售管理的重要组成部分。本文将探讨CRM客户管理系统在销售管理中的重要性及其应用。一、CRM客户管理系统概述CR...
浏览:281 时间:2024-11-06 点击阅读
DS160评分系统是一种用于评估申请美国非移民签证(如F-1学生签证)的在线表格系统。该系统由美国公民及移民服务局(USCIS)开发,旨在简化签证申请流程,提高效率。本文将详细介绍DS160评分系统的功能、评分标准以及如何正确填写,帮助申请者更好地了解和使用这一系统。D...
浏览:399 时间:2024-11-06 点击阅读
2016年考研调剂系统全面解析随着考研初试成绩的公布,部分考生可能因为分数未达到报考院校的要求而面临调剂的困境。为了帮助广大考生了解2016年考研调剂系统,本文将全面解析调剂系统的开通时间、操作流程、注意事项等内容。一、2016年考研调剂系统开通时间根据往年的惯例,20...
浏览:454 时间:2024-11-06 点击阅读
ABS系统在紧急制动中的关键作用随着汽车技术的不断发展,ABS(制动防抱死系统)已经成为现代汽车的重要安全配置之一。本文将深入探讨ABS系统在紧急制动中的关键作用,以及它如何提高行车安全。ABS系统的基本原理ABS系统全称为制动防抱死系统,其主要作用是在汽车制动时,自动...
浏览:96 时间:2024-11-06 点击阅读
吉林省市场主体准入e窗通系统:便捷高效的企业开办服务随着我国营商环境的不断优化,企业开办流程的简化成为了一项重要改革。吉林省市场主体准入e窗通系统应运而生,为吉林省的企业开办提供了便捷高效的服务。一、e窗通系统的背景与意义为响应国家关于深化“放管服”改革、优化营商环境的...
浏览:729 时间:2024-11-06 点击阅读
深入解析APM系统:应用性能管理的未来趋势APM系统,全称Application Performance Management,即应用性能管理系统。它是一种集成了多种监控、分析和管理技术的综合解决方案,旨在帮助企业和组织实时监控、分析和优化其应用程序的性能。APM系统的...
浏览:553 时间:2024-11-06 点击阅读
三星960Evo SSD装系统全攻略随着固态硬盘(SSD)技术的不断发展,三星960Evo SSD凭借其出色的性能和稳定性,成为了许多用户的首选。本文将为您详细讲解如何在三星960Evo SSD上安装操作系统,帮助您轻松完成系统迁移或新系统安装。一、准备工作在开始安装系...
浏览:846 时间:2024-11-06 点击阅读
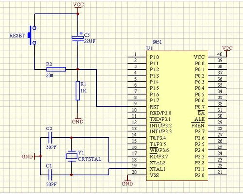
深入解析51单片机最小系统板——构建入门级单片机项目的基石51单片机作为我国单片机教育中广泛使用的一种,其最小系统板是学习者和初学者入门的重要工具。本文将详细介绍51单片机最小系统板的构成、功能以及制作过程,帮助读者更好地理解和应用这一基础硬件。一、51单片机最小系统板...
浏览:221 时间:2024-11-06 点击阅读