
时间:2024-10-02 来源:网络 人气:

随着社会对安全生产的重视程度不断提高,安全系统工程作为一门重要的学科,吸引了越来越多的考生报考。本文将针对安全系统工程考研真题进行解析,并提供备考指南,帮助考生更好地应对考试。

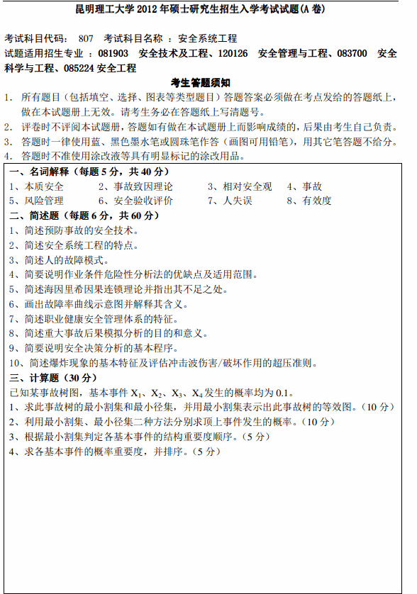
1. 名词解释
安全系统工程考研真题中,名词解释是常见的题型。考生需要准确理解并解释以下名词:本质安全、事故致因理论、相对安全观、事故、风险管理、安全验收评价、人失误、有效度等。
2. 填空题
填空题主要考察考生对安全系统工程基本概念和原理的掌握。例如,安全系统工程的研究对象是( ),系统安全分析方法,按数理方法可分为( ),按逻辑方法可分为( )等。
3. 简答题
简答题要求考生对安全系统工程的基本原理、方法和技术进行简要阐述。例如,简述预防事故的安全技术,简述安全系统工程的特点,简述人的故障模式等。
4. 计算题
计算题主要考察考生对安全系统工程相关公式的掌握和运用能力。例如,计算事故树分析中的最小割集,计算风险矩阵中的风险等级等。
5. 综合题
综合题要求考生综合运用安全系统工程的理论和方法,解决实际问题。例如,分析某化工企业的安全风险,提出相应的安全措施等。

1. 理论知识
考生应系统学习安全系统工程的基本理论,包括安全系统工程的基本概念、原理、方法和技术。重点掌握事故致因理论、安全评价、风险管理、安全验收评价等知识。
2. 实践应用
考生应关注安全系统工程在实际工程中的应用,了解相关案例,提高解决实际问题的能力。
3. 考研真题
4. 参考书目
考生可参考以下书目进行复习:
张景林. 安全系统工程(第三版). 煤炭工业出版社,2020年8月
沈裴敏. 安全系统工程理论与实务. 煤炭工业出版社,2001年
徐志胜. 安全系统工程(第三版). 机械工业出版社,2022年6月
5. 时间规划
考生应根据自身情况,制定合理的学习计划,确保在考试前全面掌握安全系统工程的知识。
安全系统工程考研真题涵盖了广泛的知识点,考生在备考过程中应注重理论知识的掌握、实践应用能力的提升和考研真题的训练。通过本文的解析和备考指南,相信考生能够更好地应对安全系统工程考研考试。