
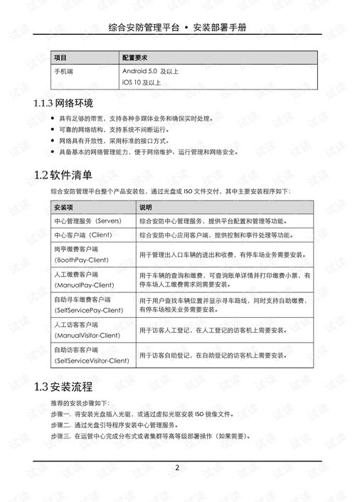
你有没有想过,在如今这个信息爆炸的时代,如何让你的企业安全无忧?没错,就是得靠综合安全管理软件!但是,你知道这些软件的价格吗?别急,今天我就来给你好好扒一扒综合安全管理软件的价格,让你心里有数,选得放心!

首先,你得知道,综合安全管理软件的价格并不是一成不变的。它就像一个变脸高手,受到多种因素的影响。那么,都有哪些因素在影响着它的价格呢?
1. 功能丰富度:功能越多,价格自然越高。比如,一些软件集成了安全监控、风险评估、应急响应等功能,这样的软件价格自然会比只具备基础安全功能的软件贵。
2. 用户规模:企业规模越大,需要的软件功能越全面,价格也会相应提高。小公司可能只需要一些基础功能,而大型企业则需要更高级别的安全防护。
3. 品牌知名度:品牌知名度高的软件,价格自然不会便宜。毕竟,大品牌在研发、技术支持等方面都有优势。
4. 定制化需求:如果你对软件有特殊的需求,比如需要与现有系统集成,或者需要定制化功能,那么价格也会有所上升。

现在,让我们来看看不同类型综合安全管理软件的价格区间。
1. 基础版:这类软件通常价格在几千元到一万元之间。它们具备基本的安全管理功能,适合小型企业或初创公司。
2. 专业版:价格在几万元到十几万元不等。这类软件功能更加全面,适合中型企业使用。
3. 企业版:价格在十几万元到几十万元之间。这类软件通常具备高级功能,如大数据分析、人工智能等,适合大型企业。
4. 定制版:价格根据具体需求而定,可能从几十万元到几百万元不等。这类软件完全根据企业需求定制,功能强大,但价格也相对较高。

虽然价格是一个重要的参考因素,但并不是唯一标准。在选择综合安全管理软件时,你还需要考虑以下几点:
1. 功能匹配度:软件的功能是否满足你的需求,是否能够解决你的实际问题。
3. 技术支持:软件提供商是否提供良好的技术支持,包括安装、培训、维护等。
4. 售后服务:软件提供商的售后服务是否完善,能否及时解决你的问题。
:综合安全管理软件,价格虽重要,但更要看性价比
综合安全管理软件的价格并不是一个固定的数字,而是受到多种因素影响的。在选择软件时,价格固然重要,但更重要的是看性价比。只有找到最适合自己企业的软件,才能真正实现安全无忧。所以,在挑选综合安全管理软件时,不妨多比较、多了解,相信你一定能找到心仪的那一款!