
Dell笔记本换系统全攻略:轻松升级系统,提升使用体验一、确定换系统原因在开始换系统之前,首先要明确换系统的原因。一般来说,换系统有以下几种情况: 原系统运行缓慢,卡顿严重。 原系统存在病毒或恶意软件。 原系统无法满足新软件的运行需求。 原系统存在兼容性问题。二...
浏览:880 时间:2024-10-29 点击阅读
CSGO游戏系统选择指南:哪个系统更适合你?在CSGO(反恐精英:全球攻势)的世界里,选择一个合适的游戏系统对于提升游戏体验至关重要。本文将为您详细介绍不同系统在CSGO游戏中的表现,帮助您做出明智的选择。Windows系统:主流选择,兼容性强Windows系统,尤其是...
浏览:283 时间:2024-10-29 点击阅读
ARM嵌入式系统设计及实践一、ARM嵌入式系统概述ARM(Advanced RISC Machine)是一种精简指令集计算机架构,由ARM公司开发。ARM处理器具有高性能、低功耗、低成本等特点,广泛应用于嵌入式系统、移动设备、网络通信等领域。二、ARM嵌入式系统设计AR...
浏览:374 时间:2024-10-29 点击阅读
Autoplay硬盘自动播出系统:电视播出的未来趋势一、Autoplay硬盘自动播出系统的概述Autoplay硬盘自动播出系统是一款专业的数字硬盘自动播出系统软件。它能够将视音频信号采集到计算机硬盘中,或者将光碟中的内容直接拷贝到硬盘中。通过自动播出软件编排节目播出表,...
浏览:548 时间:2024-10-29 点击阅读
40cm小鱼缸过滤系统指南:打造清澈水质的秘密拥有一只40cm的小鱼缸,是许多养鱼爱好者的入门选择。然而,如何为这个小巧的鱼缸配置一个合适的过滤系统,以确保水质清澈、鱼类健康,却是一个值得探讨的话题。本文将为您详细介绍40cm小鱼缸过滤系统的配置与维护。一、40cm小鱼...
浏览:303 时间:2024-10-29 点击阅读
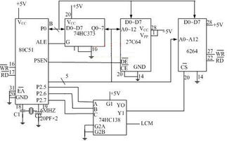
80C51最小系统图详解80C51最小系统图是单片机入门者必须了解的基础知识。本文将详细介绍80C51最小系统的组成、工作原理以及在实际应用中的重要性。一、什么是80C51最小系统80C51最小系统,也称为最小应用系统,是指能够维持单片机正常工作的最小工作单元。对于51...
浏览:236 时间:2024-10-29 点击阅读
8G内存与64位系统:完美搭配,释放电脑潜能什么是64位系统?64位系统是指操作系统支持64位处理器架构,能够处理更大的数据量。相比32位系统,64位系统具有更高的内存容量限制、更快的处理速度和更好的兼容性。对于8G内存的电脑来说,64位系统是更佳的选择。8G内存与64...
浏览:804 时间:2024-10-29 点击阅读
ARM嵌入式系统作为一种广泛应用于工业控制、消费电子、通信设备等领域的计算机系统,其基础教程的学习对于初学者来说至关重要。本文将针对ARM嵌入式系统基础教程的课后习题,提供详细的解答,帮助读者更好地理解和掌握ARM嵌入式系统的基本知识。第一章:嵌入式系统概述1.1 嵌入...
浏览:914 时间:2024-10-29 点击阅读
A+系统:创新科技引领未来一、A+系统的定义与特点A+系统是一种基于人工智能和大数据技术的综合性系统,它集成了多种先进算法和模型,能够实现智能决策、数据分析、预测预警等功能。A+系统的特点如下: 智能决策:A+系统通过深度学习、自然语言处理等技术,能够对海量数据进行智...
浏览:189 时间:2024-10-29 点击阅读
深入解析Ariba采购系统:企业采购的数字化利器随着数字化转型的浪潮席卷全球,企业采购管理也在不断寻求创新和效率的提升。Ariba采购系统作为全球领先的采购解决方案,为企业提供了高效、智能的采购管理工具。本文将深入解析Ariba采购系统的功能、优势以及应用场景。Arib...
浏览:535 时间:2024-10-29 点击阅读