
深入解析BI子系统:企业数据驱动的未来随着大数据时代的到来,企业对数据分析和决策支持的需求日益增长。商业智能(BI)子系统作为企业信息化建设的重要组成部分,已经成为提升企业竞争力的重要工具。本文将深入解析BI子系统,探讨其在企业中的应用价值和发展趋势。一、BI子系统的定...
浏览:783 时间:2024-11-04 点击阅读
DCS系统接地的关键性与实施要点随着工业自动化水平的不断提高,分散控制系统(DCS)在各个行业中的应用日益广泛。DCS系统接地的合理性与可靠性对于保证系统的稳定运行至关重要。本文将详细解析DCS系统接地的关键性及其实施要点。一、DCS系统接地的关键性1. 保证系统安全稳...
浏览:146 时间:2024-11-04 点击阅读
深入解析DDC系统:功能、组成与应用一、DDC系统的功能DDC系统具有以下主要功能: 实时监测:DDC系统能够实时监测建筑物内的环境参数,如温度、湿度、光照、空气质量等,为用户提供舒适的生活和工作环境。 精确控制:通过DDC系统的精确控制,可以实现空调、照明、通风等...
浏览:773 时间:2024-11-04 点击阅读
iOS 10系统是否可以越狱?全面解析iOS 10系统概述iOS 10是苹果公司于2016年9月发布的操作系统,相较于前代系统,iOS 10在界面设计、功能优化等方面都进行了大幅度的改进。然而,随着苹果对系统安全性的加强,iOS 10的越狱难度也随之增加。iOS 10系...
浏览:438 时间:2024-11-04 点击阅读
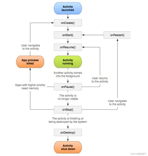
根据您提供的参考信息,我们可以了解到以下关于Android四大组件的详细内容:1. 活动(Activity):这是用户与Android应用交互的主要界面。每个Activity都是一个独立的类,负责展示UI元素和处理用户交互事件。Activity具有复杂的生命周期管理,包...
浏览:344 时间:2024-11-04 点击阅读
360一键重装手机系统:轻松解决系统问题,恢复手机流畅随着智能手机的普及,手机系统问题也日益凸显。当手机出现卡顿、运行缓慢、软件冲突等问题时,重装系统成为了一种常见的解决方案。而360一键重装手机系统,正是这样一款简单、高效、安全的手机系统重装工具。一、360一键重装手...
浏览:836 时间:2024-11-04 点击阅读
济南系统集成项目管理工程师报名指南随着信息技术的飞速发展,系统集成项目管理工程师成为了众多企业争相招募的岗位。如果您对这一职业感兴趣,并希望加入济南的优质企业,以下是一份详细的报名指南,帮助您顺利开启职业发展之路。一、了解系统集成项目管理工程师系统集成项目管理工程师主要...
浏览:484 时间:2024-11-04 点击阅读
12315举报投诉系统:消费者权益的守护者随着社会经济的快速发展,消费者权益保护问题日益受到关注。12315举报投诉系统作为我国消费者权益保护的重要平台,发挥着至关重要的作用。本文将详细介绍12315举报投诉系统的功能、优势以及在实际应用中的重要作用。一、12315举报...
浏览:213 时间:2024-11-04 点击阅读
深入了解Cm系统:功能、应用与优势一、Cm系统的功能Cm系统具有以下主要功能: 内容创建与编辑:Cm系统提供直观的编辑界面,用户可以轻松地创建、编辑和更新网站内容。 内容发布与审核:管理员可以发布内容,并对内容进行审核,确保内容的准确性和合规性。 权限管理:Cm系...
浏览:313 时间:2024-11-04 点击阅读
系统之月魅猎情:游戏背景与设定在遥远的虚拟世界,一款名为《月魅猎情》的全新游戏横空出世。这款游戏以其独特的月魅系统、丰富的剧情和精美的画面,迅速吸引了大量玩家。游戏背景设定在一个名为“月影大陆”的神秘世界,这里有着各种奇特的生物和强大的魔法,玩家将扮演一名勇敢的猎手,在...
浏览:647 时间:2024-11-04 点击阅读