
华为EMUI 2.3系统全面解析:功能升级与用户体验优化随着智能手机市场的不断发展,各大厂商都在不断推出新的操作系统以提升用户体验。华为作为国内领先的智能手机制造商,其EMUI系统也在不断迭代更新。本文将为您全面解析华为EMUI 2.3系统,带您了解其功能升级与用户体验...
浏览:881 时间:2024-11-04 点击阅读
苹果iPad Air 4系统深度解析:体验与功能的完美结合一、系统概述iPad Air 4搭载的是苹果自家的iOS系统,这是全球最先进的移动操作系统之一。iOS系统以其简洁、流畅、安全著称,为用户提供了极佳的使用体验。二、系统界面与操作iPad Air 4的iOS系统界...
浏览:638 时间:2024-11-04 点击阅读
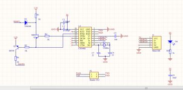
深入解析2812最小系统原理图——构建高效DSP系统的基石随着电子技术的飞速发展,数字信号处理器(DSP)在嵌入式系统中的应用越来越广泛。TMS320F2812作为一款高性能的DSP芯片,因其强大的处理能力和丰富的片上资源,被广泛应用于工业控制、通信、音频处理等领域。本...
浏览:426 时间:2024-11-04 点击阅读
原子钟:时间的精确守护者原子钟,作为现代科技的重要成果,是时间测量的基石。它以其极高的精度和稳定性,广泛应用于航天、通信、导航、科研等领域,成为时间的精确守护者。原子钟的原理与结构原子钟的工作原理基于原子内部能级的跃迁。当原子从一个能级跃迁到另一个能级时,会发射或吸收特...
浏览:354 时间:2024-11-04 点击阅读
DLM系统手机版:便捷高效的数据管理利器随着信息技术的飞速发展,数据管理已经成为企业和个人不可或缺的一部分。DLM系统(Data Lifecycle Management)作为一款专业的数据生命周期管理工具,其手机版的应用应运而生,为用户提供了随时随地管理数据的便捷方式...
浏览:535 时间:2024-11-04 点击阅读
探索Access系统之家——您的数据库应用解决方案在信息化时代,数据库技术已经成为企业、机构和个人不可或缺的工具。Microsoft Access作为一款功能强大的关系型数据库管理系统,凭借其易用性、灵活性和强大的数据处理能力,受到了广泛的应用。本文将带您走进Acces...
浏览:946 时间:2024-11-04 点击阅读
什么是Concur系统?Concur系统是一款全球领先的企业级费用管理软件,旨在帮助企业简化费用报销流程,提高财务透明度,降低成本。它通过集成自动化、移动性和数据分析等功能,帮助企业实现费用管理的现代化。Concur系统的核心功能Concur系统具备以下核心功能,使其在...
浏览:289 时间:2024-11-04 点击阅读
深入解析DCF文件系统:原理、应用与优势DCF文件系统(Disk Copy File System)是一种专门为磁盘镜像和备份设计的文件系统。它能够高效地存储和恢复磁盘数据,广泛应用于数据备份、系统恢复和虚拟化等领域。本文将深入探讨DCF文件系统的原理、应用场景以及其优...
浏览:516 时间:2024-11-04 点击阅读
CPSS系统:社会物理信息系统的未来趋势随着信息技术的飞速发展,社会物理信息系统(Cyber-Physical-Social Systems,CPSS)逐渐成为研究热点。CPSS将物理信息系统(Cyber-Physical Systems,CPS)与社会信号及社会关系相...
浏览:322 时间:2024-11-04 点击阅读