
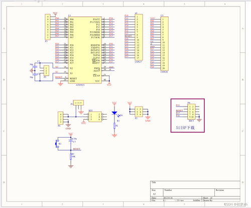
深入解析51单片机最小系统下载过程在单片机学习和应用中,51单片机因其简单易用、成本低廉等特点,被广泛用于教学和实际项目中。而51单片机最小系统是学习和使用51单片机的基础,本文将详细介绍51单片机最小系统的下载过程。一、51单片机最小系统概述51单片机最小系统是指能够...
浏览:681 时间:2024-11-06 点击阅读
0嵌双系统双循环冰箱:创新设计引领现代厨房潮流一、什么是0嵌双系统双循环冰箱?0嵌双系统双循环冰箱,顾名思义,是指冰箱采用超薄设计,可以与厨房橱柜完美融合,实现零嵌效果。同时,该款冰箱采用双系统双循环技术,有效解决传统冰箱的串味问题,提升食材保鲜效果。二、双系统双循环技...
浏览:178 时间:2024-11-06 点击阅读
DOS系统与Windows系统的演变与对比随着计算机技术的飞速发展,操作系统作为计算机的灵魂,也在不断地演变。从早期的DOS系统到如今的Windows系统,它们在功能、界面和用户体验上都有着显著的差异。本文将带您回顾DOS系统与Windows系统的演变历程,并对两者进行...
浏览:179 时间:2024-11-06 点击阅读
32位系统换64位:全面解析与操作指南随着计算机硬件的不断发展,64位系统因其更高的性能和更大的内存支持而越来越受到用户的青睐。如果您目前还在使用32位系统,想要升级到64位系统,本文将为您提供详细的操作指南。一、了解32位与64位系统在开始升级之前,我们先来了解一下3...
浏览:411 时间:2024-11-06 点击阅读
10SS410建筑特殊单立管排水系统安装详解随着城市化进程的加快,高层建筑日益增多,对排水系统的要求也越来越高。10SS410建筑特殊单立管排水系统作为一种新型的排水系统,因其高效、节能、环保等特点,在建筑行业中得到了广泛应用。本文将详细介绍10SS410建筑特殊单立管...
浏览:486 时间:2024-11-06 点击阅读
深入解析157系统发热问题及解决方案一、系统发热的原因分析1. 硬件原因(1)硬件配置不足:当系统运行时,硬件配置不足会导致系统资源紧张,从而产生大量热量。(2)散热不良:散热器、风扇等散热设备老化或损坏,导致散热效果不佳,进而引发系统发热。(3)电源问题:电源不稳定或...
浏览:243 时间:2024-11-06 点击阅读
3C抗衰系统:科技与美容的完美融合一、3C抗衰系统的原理3C抗衰系统,即射频、激光和超声波三种技术的结合。通过射频技术,刺激皮肤真皮层的胶原蛋白增生,使皮肤紧致;激光技术则用于祛除皮肤表面的色素沉着,达到美白嫩肤的效果;超声波技术则通过深层渗透,促进血液循环,加速新陈代...
浏览:473 时间:2024-11-06 点击阅读
API支付系统源码:构建高效支付解决方案的利器一、API支付系统源码概述API支付系统源码是指将支付功能封装成一套API接口,供其他应用程序调用。这种支付方式具有以下特点: 高度集成:将支付功能集成到现有系统中,无需重新开发支付模块。 灵活扩展:支持多种支付方式,如...
浏览:832 时间:2024-11-06 点击阅读
深入解析C语言实现的分布式文件系统一、分布式文件系统的概述分布式文件系统是一种将文件存储在多个物理位置上的文件系统,通过网络将这些位置连接起来,形成一个逻辑上的单一存储空间。它具有高可靠性、高可用性和可扩展性等特点,适用于处理海量数据。二、C语言在分布式文件系统中的应用...
浏览:657 时间:2024-11-06 点击阅读