
盖女系统:智能女性健康管理新伙伴一、盖女系统的概述盖女系统是一款基于人工智能技术的女性健康管理应用,旨在帮助女性用户更好地了解自己的身体状况,提供个性化的健康管理方案。该系统通过大数据分析、智能算法和个性化推荐,为女性用户提供健康资讯、健康评估、健康干预等服务。二、盖女...
浏览:948 时间:2024-12-17 点击阅读
Introduction to the Art of Home Management: The Role of a Butler SystemTags: Home Management, Butler System, Luxury Living, Efficiency,...
浏览:444 时间:2024-12-17 点击阅读
管家婆系统登录详解:轻松掌握操作步骤管家婆系统是一款广泛应用于企业管理的进销存软件,它能够帮助企业实现高效的数据管理和业务流程优化。本文将详细介绍管家婆系统的登录操作,帮助用户轻松掌握登录步骤。一、准备工作在开始登录管家婆系统之前,请确保您已经完成了以下准备工作: 拥...
浏览:419 时间:2024-12-17 点击阅读
高清直播系统:开启直播新时代一、高清直播系统的定义与优势高清直播系统是指通过高清视频编码技术,将视频信号传输到用户终端,实现高质量视频直播的系统。相较于传统直播系统,高清直播系统具有以下优势: 画质清晰:高清直播系统采用高分辨率视频编码,画面清晰度更高,给观众带来更加...
浏览:375 时间:2024-12-17 点击阅读
打造个性化时尚——服装搭配推荐系统全面解析随着社会的发展和人们生活水平的提高,对于个人形象的重视程度日益增加。服装搭配作为展现个人风格和气质的重要方式,越来越受到人们的关注。为了帮助消费者轻松找到适合自己的服装搭配,服装搭配推荐系统应运而生。本文将全面解析服装搭配推荐系...
浏览:663 时间:2024-12-17 点击阅读
Win7系统瘦身攻略:提升性能,释放空间随着电脑使用时间的增长,系统盘(通常为C盘)往往会变得越来越拥挤,这不仅影响了系统性能,还可能导致存储空间不足。本文将为您提供一系列详细的Win7系统瘦身方法,帮助您释放空间,提升电脑性能。一、使用系统清理软件使用专业的系统清理软...
浏览:483 时间:2024-12-17 点击阅读
缸组1燃油测量系统2:功能、故障诊断与维修随着汽车技术的不断发展,燃油测量系统在发动机管理中扮演着越来越重要的角色。本文将详细介绍缸组1燃油测量系统2的功能、常见故障诊断以及维修方法。一、缸组1燃油测量系统2的功能缸组1燃油测量系统2是现代汽车发动机控制系统的重要组成部...
浏览:958 时间:2024-12-17 点击阅读
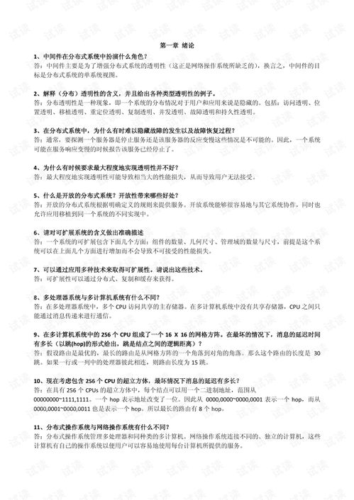
分布式系统试卷解析与复习要点随着信息技术的飞速发展,分布式系统已成为现代计算机科学领域的重要研究方向。为了帮助考生更好地准备分布式系统相关的考试,本文将对分布式系统试卷进行解析,并提供复习要点。一、试卷结构分析分布式系统试卷通常包括以下几个部分: 基础知识:考察考生对...
浏览:994 时间:2024-12-17 点击阅读
高层住宅供水系统设计探讨摘要:随着城市化进程的加快,高层住宅逐渐成为主流居住形式。高层住宅供水系统设计复杂,对水质、水压、节能等方面提出了更高的要求。本文从高层住宅供水系统设计原则、常见供水方式、节能措施等方面进行探讨,以期为高层住宅供水系统设计提供参考。一、高层住宅供...
浏览:404 时间:2024-12-17 点击阅读
古城视觉系统:传承与创新的文化导视艺术随着旅游业的蓬勃发展,古城作为历史文化的载体,越来越受到游客的青睐。古城视觉系统作为展示古城风貌、传承历史文化的重要手段,其设计制作显得尤为重要。本文将探讨古城视觉系统的设计理念、制作技巧及其在文化传承与创新中的作用。一、古城视觉系...
浏览:334 时间:2024-12-17 点击阅读