
时间:2024-12-14 来源:网络 人气:

高原低值系统,这个听起来有些神秘的气象名词,却在我国天气变化中扮演着重要角色。本文将带您深入了解高原低值系统的形成、特点及其对我国天气的影响。

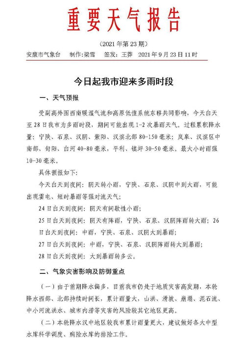
高原低值系统,是指发生在高原地区的一种大气环流系统。它通常表现为一个低压中心,周围环绕着高气压。这种系统在我国青藏高原、云贵高原等地较为常见。

高原低值系统的形成与多种因素有关。首先,高原地区海拔较高,大气压力较低,有利于低压系统的形成。其次,高原地区地形复杂,山脉纵横,为大气运动提供了丰富的动力条件。此外,高原地区气候干燥,空气密度小,有利于低压系统的维持和发展。

与平原地区的低值系统相比,高原低值系统具有以下特点:
强度较弱:高原低值系统通常强度较弱,难以形成强降水天气。
持续时间较长:高原低值系统持续时间较长,有利于形成持续性降水天气。
影响范围较大:高原低值系统可以影响到周边地区,甚至跨越多个省份。

高原低值系统对我国天气的影响主要体现在以下几个方面:
降水:高原低值系统可以引发降水天气,尤其是持续性降水,对农业生产、水资源调度等具有重要意义。
降温:高原低值系统可以导致气温下降,为我国北方地区带来寒潮天气。
大风:高原低值系统可以引发大风天气,对交通运输、农业设施等造成不利影响。
次生灾害:高原低值系统引发的降水天气容易诱发山洪、泥石流等次生灾害。

面对高原低值系统带来的影响,我们应采取以下措施:
加强气象监测:密切关注高原低值系统的动态,及时发布预警信息。
做好防灾减灾工作:针对可能出现的次生灾害,提前做好防范措施。
合理安排生产生活:根据天气变化,合理安排农业生产、交通运输等。
高原低值系统是我国天气变化中的一种重要气象现象。了解其形成、特点及影响,有助于我们更好地应对天气变化,保障生产生活安全。