
时间:2024-11-30 来源:网络 人气:

随着分子生物学技术的飞速发展,分子系统学已成为生物多样性研究的重要工具。本文将探讨分子系统学在生物多样性研究中的应用,以及所面临的挑战。

分子系统学是利用分子生物学技术,如DNA测序、基因表达分析等,研究生物物种的进化关系和系统发育的一门学科。其原理是通过比较不同物种的遗传物质,揭示它们之间的亲缘关系和进化历程。

1. 物种鉴定与分类
分子系统学为物种鉴定和分类提供了新的方法。通过比较不同物种的DNA序列,可以更准确地鉴定物种,并对物种进行分类。
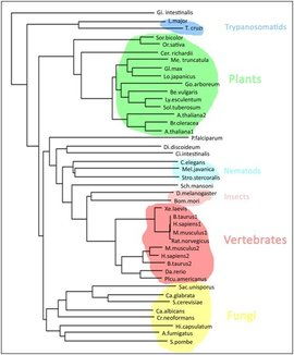
2. 系统发育树构建
分子系统学可以构建系统发育树,揭示生物物种的进化历程和亲缘关系。这对于理解生物多样性的形成和演化具有重要意义。
3. 生物地理学研究
分子系统学可以研究生物物种的地理分布和扩散过程,为生物地理学研究提供重要依据。
4. 生态学研究
分子系统学可以研究生物物种的生态适应性和进化策略,为生态学研究提供新的视角。

1. 数据获取与处理
分子系统学研究需要大量的DNA序列数据,而获取和处理这些数据需要大量的时间和资源。
2. 数据质量与准确性分子系统学的研究结果依赖于DNA序列数据的准确性。由于DNA提取、测序等技术的影响,数据质量可能受到影响。
3. 系统发育树构建的可靠性
分子系统学构建的系统发育树可能受到多种因素的影响,如基因选择、分析方法等,从而影响其可靠性。
4. 跨学科合作与交流
分子系统学研究涉及多个学科领域,如生物学、计算机科学等。跨学科合作与交流对于推动分子系统学的发展至关重要。
分子系统学在生物多样性研究中发挥着重要作用。尽管面临诸多挑战,但随着技术的不断进步和跨学科合作的加强,分子系统学将在生物多样性研究中发挥更大的作用。