
时间:2024-11-26 来源:网络 人气:

随着信息技术的飞速发展,管理信息系统(MIS)在各个行业中的应用越来越广泛。为了更好地满足用户需求,提高系统开发效率,原型法作为一种有效的开发方法,逐渐受到重视。本文将详细介绍管理信息系统原型法的基本概念、开发过程、优缺点以及适用场景。

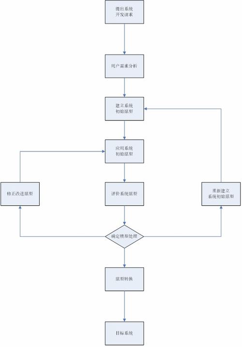
原型法(Prototyping)是一种在系统开发过程中,通过快速构建系统原型,与用户进行交互,不断迭代优化,最终实现用户需求的方法。原型法强调用户参与,通过模拟系统功能,让用户直观地了解系统,从而提高用户满意度。

1. 确定系统基本要求和功能
在开发过程中,首先需要与用户沟通,了解用户需求,明确系统功能、性能、界面等方面的要求。
2. 构造初始原型
根据用户需求,利用系统开发工具,快速构建一个满足基本功能的系统原型。
3. 运行、评价、修改原型
将原型系统展示给用户,让用户实际操作,收集用户反馈,对原型进行评价和修改。
4. 确定原型后处理
经过多次迭代优化后,最终确定一个满足用户需求的系统原型。

1. 优点
(1)开发周期短,见效快
(2)用户参与度高,提高用户满意度
(3)易于发现和解决系统问题
(4)降低开发风险
2. 缺点
(1)对开发人员要求较高
(2)原型系统可能存在功能不完善、性能不稳定等问题
(3)原型法适用于小型、简单系统

1. 用户需求不明确或需求变化频繁的系统
2. 系统功能较为简单,易于模拟的系统
3. 需要快速验证系统可行性的项目
4. 用户参与度要求较高的系统
原型法作为一种有效的管理信息系统开发方法,在提高开发效率、满足用户需求等方面具有显著优势。在实际应用中,还需根据项目特点、用户需求等因素,选择合适的开发方法。通过不断优化原型法,使其在管理信息系统开发中发挥更大的作用。
管理信息系统、原型法、开发方法、用户需求、系统开发