
时间:2024-11-26 来源:网络 人气:

随着信息技术的飞速发展,计算机信息系统已经成为现代社会不可或缺的一部分。随之而来的是信息安全问题的日益突出。非法获取计算机信息系统数据的行为,不仅侵犯了个人隐私,还可能对国家安全、社会稳定和经济发展造成严重影响。本文将探讨非法获取计算机信息系统数据的犯罪行为及其法律制裁。

非法获取计算机信息系统数据,是指未经授权,通过侵入、窃取、篡改、破坏等方式获取计算机信息系统中存储、处理或者传输的数据的行为。具体表现包括但不限于以下几种:
未经授权访问他人计算机信息系统,获取敏感信息。
利用系统漏洞,窃取、篡改、删除数据。
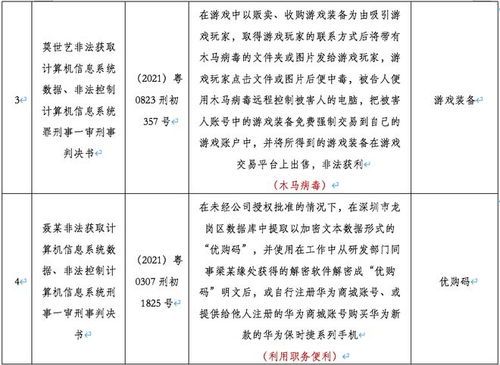
通过恶意软件、病毒等方式,非法获取计算机信息系统数据。
冒用他人身份信息,非法获取计算机信息系统数据。

非法获取计算机信息系统数据具有极大的危害性,主要体现在以下几个方面:
侵犯个人隐私:非法获取个人信息,可能导致个人隐私泄露,给受害者带来心理和财产损失。
损害企业利益:企业内部数据被非法获取,可能导致商业机密泄露,给企业造成经济损失。
威胁国家安全:涉及国家机密、国防科技等领域的计算机信息系统被非法侵入,可能对国家安全造成严重威胁。
破坏社会稳定:非法获取计算机信息系统数据,可能导致网络攻击、诈骗等犯罪活动猖獗,破坏社会稳定。

我国《刑法》对非法获取计算机信息系统数据的行为进行了明确规定,并规定了相应的法律制裁。以下是部分相关法律条款:
《刑法》第二百八十五条:非法侵入计算机信息系统,情节严重的,处三年以下有期徒刑或者拘役。
《刑法》第二百八十六条:非法获取计算机信息系统数据,情节严重的,处三年以下有期徒刑或者拘役,并处或者单处罚金。
《刑法》第二百八十六条之一:拒不履行信息网络安全管理义务,导致严重后果的,处三年以下有期徒刑或者拘役,并处或者单处罚金。

为了防范非法获取计算机信息系统数据的行为,以下措施可供参考:
加强网络安全意识教育,提高公众对信息安全的重视程度。
完善计算机信息系统安全防护措施,如设置防火墙、加密数据等。
加强法律法规宣传,提高违法成本。
建立健全网络安全监管体系,加大对违法行为的打击力度。
非法获取计算机信息系统数据的行为,严重威胁着信息安全和社会稳定。我国法律对这种行为进行了明确制裁,同时也呼吁社会各界共同努力,加强网络安全防护,共同维护网络空间的安全与和谐。