
时间:2024-11-22 来源:网络 人气:

35kV变电所系统是电力系统中不可或缺的一部分,主要负责电能的转换和分配。它将高压电能转换为适合用户使用的低压电能,确保电力系统的安全、稳定运行。本文将详细介绍35kV变电所系统的组成、工作原理及重要作用。
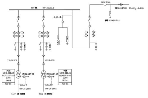
35kV变电所系统主要由以下几部分组成:
主变压器:将高压电能转换为低压电能,是变电所的核心设备。
高压配电装置:包括高压断路器、隔离开关、电流互感器、电压互感器等,负责电能的传输和分配。
低压配电装置:包括低压断路器、隔离开关、电流互感器、电压互感器等,负责将低压电能分配给用户。
继电保护装置:对电力系统进行实时监控,一旦发生故障,立即切断故障电路,保护电力系统的安全运行。
自动化控制系统:实现变电所的自动化运行,提高运行效率。
35kV变电所系统的工作原理如下:
高压电能通过主变压器降压,转换为适合用户使用的低压电能。
高压配电装置将电能传输到低压配电装置。
低压配电装置将电能分配给用户。
继电保护装置对电力系统进行实时监控,一旦发生故障,立即切断故障电路,保护电力系统的安全运行。
自动化控制系统实现变电所的自动化运行,提高运行效率。
35kV变电所系统在电力系统中具有重要作用,主要体现在以下几个方面:
提高电力系统的供电可靠性:通过合理配置设备,确保电力系统的安全稳定运行。
降低输电损耗:通过降压变压器,减少输电过程中的电能损耗。
提高电能质量:通过自动化控制系统,对电力系统进行实时监控,确保电能质量。
便于电力系统运行管理:通过自动化控制系统,实现变电所的自动化运行,提高运行效率。
智能化:通过引入人工智能、大数据等技术,实现变电所的智能化运行。
数字化:通过数字化技术,提高电力系统的运行效率和安全性。
绿色环保:通过采用节能、环保的设备和技术,降低变电所的能耗和污染。
35kV变电所系统在电力系统中具有重要作用,其发展趋势将朝着智能化、数字化、绿色环保等方向发展。为了满足未来电力系统的需求,我们需要不断优化变电所系统,提高其运行效率和安全性。