
时间:2024-11-22 来源:网络 人气:

在单片机领域,C51单片机因其简单易用、性价比高而受到广泛欢迎。对于初学者来说,了解并搭建一个C51单片机最小系统是学习单片机编程和应用的起点。本文将详细介绍C51单片机最小系统的组成、搭建步骤以及注意事项。

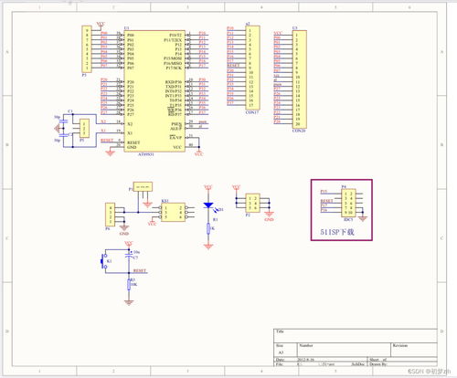
C51单片机最小系统是指用最少的元件组成的单片机可以工作的系统。它主要包括以下几个部分:
单片机芯片:这是系统的核心,负责执行程序和控制整个系统。
晶振:提供稳定的时钟信号,保证单片机正常工作。
电容:与晶振一起构成振荡电路,为单片机提供时钟信号。
复位电路:保证单片机每次上电后都能从初始状态开始运行。
电源电路:为单片机提供稳定的电源电压。

搭建C51单片机最小系统需要以下步骤:
准备所需元件:单片机芯片、晶振、电容、复位电路元件、电源电路元件等。
焊接电路板:将元件按照电路图焊接在电路板上。
连接电源:将电源电路连接到电路板上,确保电源电压稳定。
连接晶振和电容:将晶振和电容按照电路图连接到电路板上。
连接复位电路:将复位电路元件按照电路图连接到电路板上。
测试系统:上电测试系统是否正常工作。

在搭建C51单片机最小系统时,需要注意以下几点:
元件选择:选择合适的元件,确保系统稳定运行。
焊接质量:焊接时要保证焊点牢固,避免虚焊。
电源电压:确保电源电压稳定,避免电压波动影响系统运行。
电路板布局:合理布局电路板,避免元件之间相互干扰。
C51单片机最小系统是单片机学习和应用的基础。通过搭建最小系统,可以了解单片机的结构和原理,为后续深入学习单片机编程和应用打下基础。本文详细介绍了C51单片机最小系统的组成、搭建步骤以及注意事项,希望对初学者有所帮助。