
时间:2024-11-22 来源:网络 人气:

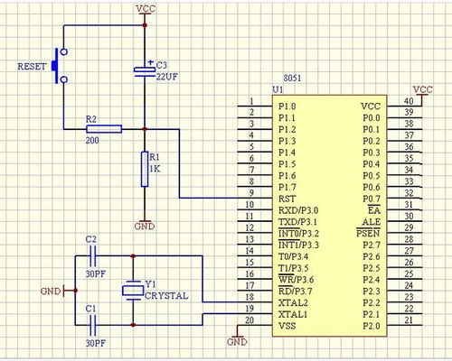
51单片机最小系统原理图是学习和应用51单片机的基础,它包含了单片机运行所必需的最基本组件。本文将详细介绍51单片机最小系统的组成、工作原理以及原理图的设计要点。

51单片机最小系统主要由以下几个部分组成:
51单片机核心芯片:这是整个系统的核心,负责执行程序和控制其他外围设备。
晶振电路:为单片机提供稳定的时钟信号,确保单片机正常工作。
复位电路:用于初始化单片机,使其从特定的状态开始执行程序。
电源电路:为单片机提供稳定的电源电压,通常为5V。
上拉电阻:用于确保单片机的I/O口在未编程时处于高电平状态。

晶振电路是51单片机最小系统的重要组成部分,它由晶振、谐振电容和负载电容组成。晶振电路的工作原理如下:
晶振:晶振是一种具有压电特性的材料,当施加交变电压时,晶振会产生振动,振动频率与晶振的物理特性有关。
谐振电容:谐振电容与晶振一起形成谐振电路,谐振频率即为晶振的振动频率。
负载电容:负载电容用于稳定晶振的输出信号,确保单片机接收到的时钟信号稳定。
晶振电路为单片机提供稳定的时钟信号,是单片机正常工作的基础。

复位电路是51单片机最小系统的重要组成部分,其设计要点如下:
复位按钮:复位按钮用于手动复位单片机,使其从特定的状态开始执行程序。
上拉电阻:上拉电阻用于确保复位引脚在未按下复位按钮时处于高电平状态。
复位电路的延时:复位电路需要有一定的延时,以确保单片机在复位过程中能够稳定地进入初始化状态。
复位电路的设计对于单片机的稳定运行至关重要。

电源电路为51单片机提供稳定的电源电压,其设计要点如下:
稳压芯片:稳压芯片用于将输入的交流电压转换为稳定的直流电压。
滤波电容:滤波电容用于滤除电源中的噪声,确保单片机接收到的电源电压稳定。
电源电压的选择:根据单片机的电压要求选择合适的电源电压。
电源电路的设计对于单片机的稳定运行和延长使用寿命具有重要意义。

51单片机最小系统原理图的设计要点如下:
元件布局:元件布局要合理,便于布线和维修。
走线规范:走线要规范,避免信号干扰和短路。
标注清晰:原理图中的元件和线路要标注清晰,便于阅读和理解。
原理图的设计对于后续的电路制作和调试至关重要。
51单片机最小系统原理图是学习和应用51单片机的基础,了解其组成、工作原理和设计要点对于学习和应用51单片机具有重要意义。通过本文的介绍,相信读者对51单片机最小系统原理图有了更深入的了解。