
时间:2024-11-21 来源:网络 人气:

随着信息技术的飞速发展,计算机编程已经成为现代教育中不可或缺的一部分。C语言作为一门基础编程语言,其应用广泛,特别是在系统级编程和嵌入式系统中。本文将介绍如何使用C语言设计一个学生通讯录管理系统,旨在帮助学生巩固C语言编程技能,并了解系统级编程的基本概念。

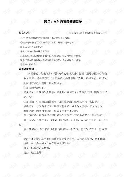
在开始设计学生通讯录管理系统之前,我们需要明确系统的基本需求。以下是该系统应具备的主要功能:
添加学生信息:包括学号、姓名、性别、出生日期、家庭地址、电话、邮箱等。
删除学生信息:根据学号或姓名删除指定学生的信息。
修改学生信息:根据学号或姓名修改指定学生的信息。
查询学生信息:根据学号或姓名查询指定学生的信息。
显示所有学生信息:列出所有学生的信息。
按学号排序:将学生信息按学号进行排序。

在系统设计阶段,我们需要考虑数据结构、功能模块划分以及用户界面设计等方面。

为了存储学生信息,我们可以使用结构体(struct)来定义学生信息的数据结构。以下是一个简单的学生信息结构体示例:
```c
struct Student {
int id; // 学号
char name[50]; // 姓名
char gender[10]; // 性别
int birth_year; // 出生年份
char address[100]; // 家庭地址
char phone[20]; // 电话
char email[50]; // 邮箱

根据系统需求,我们可以将学生通讯录管理系统划分为以下功能模块:
主菜单模块:提供添加、删除、修改、查询、显示和排序等操作选项。
添加信息模块:实现添加学生信息的功能。
删除信息模块:实现删除学生信息的功能。
修改信息模块:实现修改学生信息的功能。
查询信息模块:实现查询学生信息的功能。
显示信息模块:实现显示所有学生信息的功能。
排序信息模块:实现按学号排序学生信息的功能。
为了提高用户体验,我们需要设计一个简洁明了的用户界面。以下是一个简单的文本界面示例:
```c
int main() {
int choice;
while (1) {
printf(