
时间:2024-11-14 来源:网络 人气:

在微处理器的发展历程中,8086作为一款经典的微处理器,其最小模式系统因其简洁性和实用性而被广泛研究和应用。本文将深入解析8086最小模式系统的特点、组成以及在实际应用中的优势。

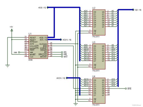
8086最小模式系统是指由一个8086微处理器构成的系统,其中所有的总线控制信号都由8086直接产生。这种模式下的系统结构简单,成本较低,适合于对性能要求不高的小型系统。

8086最小模式系统主要由以下几个部分组成:
8086微处理器:作为系统的核心,负责执行指令、处理数据等操作。
存储器:包括只读存储器(ROM)和随机存储器(RAM),用于存储程序和数据。
输入/输出接口:用于与外部设备进行数据交换。
总线:连接各个部件,实现数据传输和控制信号传递。

1. 结构简单:由于系统只包含一个8086微处理器,因此结构相对简单,易于设计和实现。
2. 成本低:由于系统部件较少,因此成本较低,适合于对性能要求不高的小型系统。
3. 易于扩展:可以通过增加存储器、输入/输出接口等部件来扩展系统功能。
4. 适用于小型系统:由于系统结构简单,因此适用于对性能要求不高的小型系统,如嵌入式系统、教学实验等。

8086最小模式系统在实际应用中具有广泛的应用场景,以下列举几个典型应用:
嵌入式系统:8086最小模式系统可以应用于各种嵌入式系统,如工业控制、智能家居等。
教学实验:8086最小模式系统可以作为教学实验平台,帮助学生了解微处理器的工作原理和编程方法。
小型控制系统:8086最小模式系统可以应用于小型控制系统,如温度控制、湿度控制等。
8086最小模式系统因其结构简单、成本低、易于扩展等特点,在实际应用中具有广泛的应用前景。随着微处理器技术的不断发展,8086最小模式系统将继续在各个领域发挥重要作用。