
时间:2024-11-11 来源:网络 人气:


变频模块,又称变频器,是一种能够根据负载需求调整电机转速的电子设备。它通过改变交流电机的供电频率和电压,实现对电机转速的精确控制。变频模块广泛应用于电梯、空调、风机、水泵等设备中,具有节能、环保、高效等优点。

变频模块电路原理图主要由以下几个部分组成:
1. 主电路
主电路是变频模块的核心部分,主要包括以下元件:
输入侧:包括电源输入、整流桥、滤波电容等。
逆变侧:包括逆变桥、输出滤波电容、输出电抗器等。
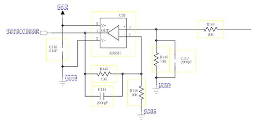
控制电路:包括CPU、驱动电路、保护电路等。
2. 控制电路
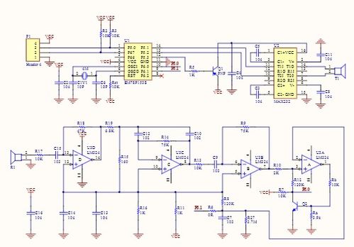
控制电路负责接收来自外部设备的控制信号,对变频模块进行控制。主要包括以下元件:
CPU:作为控制核心,负责处理各种控制指令。
驱动电路:将CPU输出的控制信号转换为驱动信号,驱动逆变桥工作。
保护电路:对变频模块进行实时监控,防止过压、过流等故障发生。
3. 输入/输出接口
输入/输出接口负责与外部设备进行通信,主要包括以下元件:
输入接口:接收来自外部设备的控制信号。
输出接口:输出变频模块的控制信号,驱动电机工作。

变频模块的工作原理如下:
输入侧:电源输入经过整流桥整流、滤波电容滤波后,得到稳定的直流电压。
逆变侧:直流电压经过逆变桥转换为交流电压,输出至电机。
控制电路:根据外部设备的控制信号,调整逆变桥的输出频率和电压,实现对电机转速的精确控制。
保护电路:实时监控变频模块的工作状态,防止过压、过流等故障发生。

以下是对变频模块电路原理图的分析:
1. 主电路分析
主电路是变频模块的核心部分,其设计要满足以下要求:
高效率:降低能量损耗,提高变频模块的运行效率。
高可靠性:提高变频模块的稳定性,降低故障率。
高安全性:防止过压、过流等故障发生,保障人身和设备安全。
2. 控制电路分析
控制电路是变频模块的“大脑”,其设计要满足以下要求:
高精度:提高变频模块的控制精度,满足各种应用需求。
高稳定性:提高控制电路的稳定性,降低故障率。
高适应性:适应各种工作环境,提高变频模块的可靠性。
本文对变频模块电路原理图进行了详细解析,包括变频模块的组成、工作原理、电路原理图分析等方面。通过学习本文,读者可以更好地理解变频模块的工作原理,为实际应用和维修提供理论依据。