
时间:2024-11-09 来源:网络 人气:

随着嵌入式技术的不断发展,51单片机因其成本低、功能强大、易于开发等特点,在教育和工业领域得到了广泛应用。而51单片机最小系统是学习和开发的基础,本文将详细介绍51单片机最小系统的材料清单及选购指南。

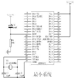
51单片机最小系统主要由以下几部分组成:
单片机:如AT89C51、AT89S52等51系列单片机。
晶振电路:包括晶振和电容,用于产生单片机工作所需的时钟信号。
复位电路:包括复位按钮、电阻和电容,用于重置单片机。
电源电路:包括稳压芯片、滤波电容等,用于为单片机提供稳定的电源。
下载电路:如USB转TTL模块,用于将程序烧录到单片机中。
其他辅助元件:如电阻、电容、二极管等,用于电路的连接和调试。

在选购51单片机时,应注意以下几点:
型号选择:根据实际需求选择合适的单片机型号,如AT89C51、AT89S52等。
封装形式:常见的封装形式有DIP、SOIC、TSSOP等,根据开发板和电路板的设计选择合适的封装。
引脚数量:根据实际需求选择引脚数量,如AT89C51有40个引脚,AT89S52有44个引脚。
价格因素:在保证性能的前提下,选择性价比高的单片机。

晶振电路是51单片机最小系统的核心部分,选购时应注意以下几点:
频率选择:根据实际需求选择合适的晶振频率,如11.0592MHz、12MHz等。
精度要求:根据实际需求选择合适的精度,如±20ppm、±50ppm等。
封装形式:常见的封装形式有SMD、DIP等,根据电路板设计选择合适的封装。

复位电路是51单片机最小系统的重要组成部分,选购时应注意以下几点:
复位按钮:选择合适的复位按钮,如普通按钮、按键开关等。
电阻和电容:根据实际需求选择合适的电阻和电容,如10KΩ、100nF等。

电源电路是51单片机最小系统的能量来源,选购时应注意以下几点:
稳压芯片:选择合适的稳压芯片,如LM7805、LM317等。
滤波电容:选择合适的滤波电容,如1000μF、10μF等。

下载电路是51单片机最小系统中用于烧录程序的必备元件,选购时应注意以下几点:
USB转TTL模块:选择合适的USB转TTL模块,如CH340G、FT232RL等。
驱动程序:确保USB转TTL模块的驱动程序兼容性。