
时间:2024-11-09 来源:网络 人气:

在单片机领域,51单片机因其简单易用、成本低廉等特点,被广泛应用于各种电子项目中。而51单片机最小系统原理图则是学习和应用51单片机的基础,本文将详细介绍51单片机最小系统的组成、原理以及原理图设计。

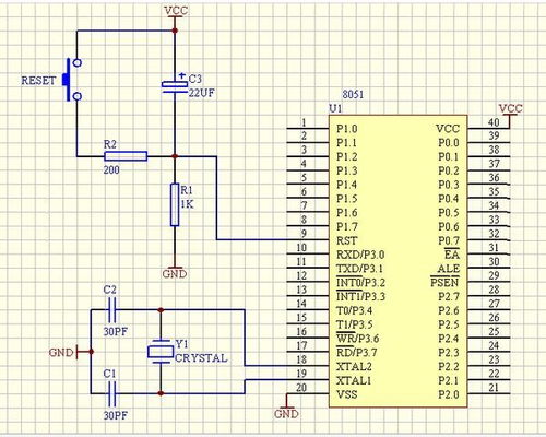
51单片机最小系统是指能够使51单片机正常运行的最小化电路系统。它主要由以下几个部分组成:
单片机芯片:51单片机是整个系统的核心,负责执行各种指令和控制任务。
晶振电路:为单片机提供基准时钟信号,保证单片机正常工作。
复位电路:使单片机在启动时能够从初始状态开始运行。
电源电路:为单片机提供稳定的电源电压。
其他外围电路:如按键输入、显示输出等,根据实际需求进行扩展。

51单片机最小系统原理图如下所示: