
时间:2024-11-08 来源:网络 人气:

在Android开发过程中,Activity被系统回收是一个常见的问题。本文将深入探讨Activity被系统回收的原因、可能带来的影响,并提供相应的解决方案。

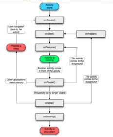
Android系统为了保证流畅的用户体验,会对内存进行严格管理。当内存不足时,系统会根据优先级和最近使用情况等因素,选择回收一些Activity。这是导致Activity被系统回收最常见的原因。

Android 8.0(Oreo)及以上版本对后台应用进行了限制,系统会自动清理长时间处于后台的应用。如果Activity长时间处于后台,系统可能会将其回收,以释放内存资源。

为了提高系统性能,Android系统会定期进行优化。在优化过程中,系统可能会回收一些不必要的Activity,以释放内存资源。

当Activity被系统回收后,用户再次进入该Activity时,需要重新加载页面和状态,这会导致用户体验下降。

如果Activity在回收前未保存关键数据,那么这些数据可能会丢失,给用户带来不便。

频繁的Activity回收会导致应用性能下降,影响用户体验。

1. 优化图片资源:使用适当的图片格式和分辨率,减少内存占用。
2. 优化布局:使用合适的布局方式,减少嵌套层级,提高渲染效率。
3. 优化代码:避免在Activity中创建大量对象,减少内存占用。

1. 使用前台服务:将需要长时间运行的任务放在前台服务中,避免被系统回收。
2. 使用WorkManager:利用WorkManager实现后台任务,避免Activity被回收。

1. 使用onSaveInstanceState()方法:在Activity被回收前,通过onSaveInstanceState()方法保存关键数据。
2. 使用SharedPreferences:将数据存储在SharedPreferences中,避免数据丢失。
3. 使用数据库:将数据存储在数据库中,保证数据安全。
Activity被系统回收是Android开发中常见的问题,了解其原因、影响及解决方案对于提高应用性能和用户体验至关重要。通过优化内存使用、合理使用后台限制和保存Activity状态,可以有效避免Activity被系统回收,提升应用质量。