
时间:2024-11-07 来源:网络 人气:

在电子设计和嵌入式系统开发中,AT89C52单片机因其高性能和低功耗的特点而被广泛应用。本文将详细介绍AT89C52最小系统的原理图设计,帮助读者更好地理解和应用这一系统。
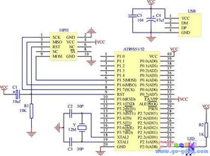
AT89C52是一款基于MCS-51内核的8位单片机,具有8KB的可编程Flash存储器、256B的RAM、32个I/O口和丰富的片上资源。最小系统是指能够使单片机正常运行的最小硬件配置,通常包括电源、时钟、复位和I/O接口等部分。

AT89C52最小系统主要由以下几部分组成:
电源:为单片机提供稳定的电压,通常使用5V电源。
时钟电路:为单片机提供时钟信号,通常使用12MHz的晶振。
复位电路:使单片机在启动时进入复位状态,通常使用上电复位和按键复位两种方式。
I/O接口:用于扩展外部设备,如LED、按键、传感器等。

以下为AT89C52最小系统的原理图,包括电源、时钟、复位和I/O接口等部分。