系统之家 - 操作系统光盘下载网站!

当前位置: 首页  >  教程资讯 51单片机小系统板

51单片机小系统板

时间:2024-11-06 来源:网络 人气:

51单片机最小系统板:入门级单片机学习与实践平台

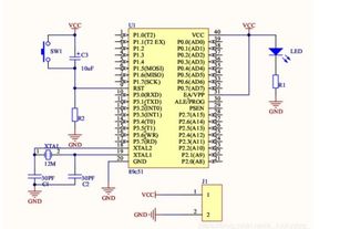
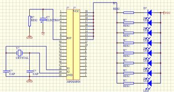
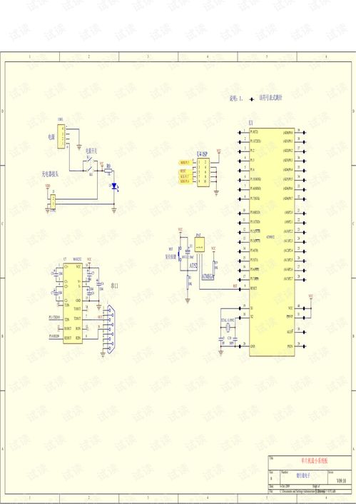
一、51单片机最小系统板的组成

51单片机最小系统板主要由以下元件组成:

1. 51单片机:作为核心控制单元,负责整个系统的运行。

2. 晶振:为单片机提供时钟信号,保证单片机正常工作。

3. 电容:用于滤波和去耦,保证电路的稳定运行。

4. 电阻:用于限流、分压等作用,保证电路的正常工作。

5. 按键开关:用于输入控制信号,实现人机交互。

6. LED灯:用于显示系统状态,方便观察。

7. 排针:用于连接外部电路,方便扩展。

8. 烧录器:用于将程序烧录到单片机中。

二、51单片机最小系统板的作用

51单片机最小系统板具有以下作用:

1. 学习平台:通过搭建最小系统板,可以学习单片机的基本原理、编程方法以及电路设计等知识。

2. 实践平台:通过实际操作,可以锻炼读者的动手能力和解决问题的能力。

3. 项目开发:最小系统板可以作为项目开发的基础平台,为后续的项目开发提供便利。

三、51单片机最小系统板的搭建步骤

以下是搭建51单片机最小系统板的步骤:

1. 准备元件:准备好51单片机、晶振、电容、电阻、按键开关、LED灯、排针、烧录器等元件。

2. 焊接电路:按照电路图连接各个元件,注意焊接质量。

3. 安装元件:将51单片机、晶振、电容、电阻等元件安装在电路板上。

4. 连接排针:将排针插入电路板,方便连接外部电路。

5. 烧录程序:使用烧录器将程序烧录到51单片机中。

6. 测试系统:连接电源,观察LED灯是否正常闪烁,按键是否能够控制LED灯的开关。

四、51单片机最小系统板的扩展

51单片机最小系统板可以进行以下扩展:

1. 增加传感器模块:如温度传感器、湿度传感器等,实现环境参数的监测。

2. 增加执行器模块:如电机驱动模块、继电器模块等,实现控制外部设备。

3. 增加通信模块:如串口通信模块、无线通信模块等,实现与其他设备的通信。

51单片机最小系统板是学习与实践单片机的重要平台,通过搭建最小系统板,可以掌握单片机的基本原理、编程方法以及电路设计等知识。希望本文能够帮助读者更好地入门单片机学习,为后续的项目开发打下坚实的基础。


作者 小编

教程资讯

教程资讯排行

系统教程

主题下载