
时间:2024-11-05 来源:网络 人气:

在单片机领域,89C51单片机因其性能稳定、成本低廉、易于开发等特点,被广泛应用于各种电子项目中。而89C51单片机最小系统,作为其基本的工作平台,是理解和应用89C51单片机的基础。本文将详细介绍89C51单片机最小系统的构成、工作原理以及功能解析。

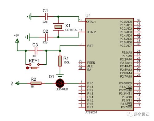
89C51单片机最小系统主要由以下几个部分构成:
单片机核心:89C51单片机本身,是整个系统的核心。
电源电路:为单片机提供稳定的电源,通常为5V。
时钟电路:为单片机提供时钟信号,通常使用晶振电路。
复位电路:用于初始化单片机,使其从稳定状态开始工作。

电源电路是89C51单片机最小系统的关键部分,其作用是为单片机提供稳定的电源。通常情况下,89C51单片机需要5V的供电电压。电源电路可以采用以下几种方式实现:
使用稳压芯片:通过稳压芯片将输入电压转换为稳定的5V电压。
使用线性稳压器:通过线性稳压器将输入电压转换为稳定的5V电压。
使用开关电源:通过开关电源将输入电压转换为稳定的5V电压,具有更高的效率。

时钟电路为89C51单片机提供时钟信号,是单片机正常工作的基础。时钟电路通常采用晶振电路实现,晶振电路由晶振、电容和电阻组成。晶振电路的工作原理如下:
晶振:产生稳定的振荡信号。
电容:与晶振一起构成并联谐振电路,提高振荡信号的稳定性。
电阻:用于限制振荡信号的幅值。
89C51单片机常用的晶振频率为11.0592MHz,可以产生准确的波特率,如9600和115200。

复位电路用于初始化89C51单片机,使其从稳定状态开始工作。复位电路通常采用以下几种方式实现:
手动复位:通过按键或开关实现手动复位。
上电复位:在单片机上电时自动复位。
看门狗定时器复位:当单片机运行异常时,看门狗定时器自动复位单片机。
89C51单片机采用高电平复位,即当复位引脚(RST)接收到高电平时,单片机复位。
89C51单片机最小系统是理解和应用89C51单片机的基础。通过本文的介绍,相信读者已经对89C51单片机最小系统的构成、工作原理以及功能有了较为全面的了解。在实际应用中,可以根据具体需求对最小系统进行扩展,实现更丰富的功能。