
时间:2024-11-04 来源:网络 人气:

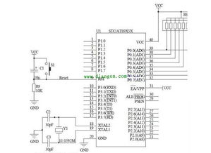
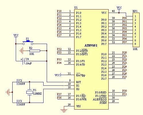
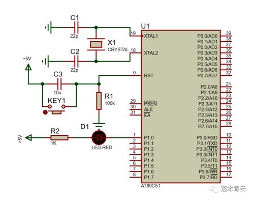
C51单片机最小系统,顾名思义,是指用最少的元件组成的单片机可以工作的系统。它是单片机学习和开发的基础,通过构建最小系统,我们可以了解单片机的基本工作原理和各个组成部分的功能。

C51单片机最小系统主要包括以下几个部分:
单片机芯片:这是系统的核心,负责执行程序和控制各个外设。
晶振电路:为单片机提供时钟信号,保证单片机正常工作。
复位电路:用于初始化单片机,使其从稳定状态开始工作。
电源电路:为单片机提供稳定的电源,保证其正常工作。
扩展接口:用于连接其他外设,如LED灯、按键、传感器等。

晶振电路是C51单片机最小系统的重要组成部分,其主要作用是为单片机提供时钟信号。晶振电路通常由晶振、电容和电阻组成。
晶振的选择应根据单片机的时钟频率要求进行。对于C51单片机,常用的晶振频率有11.0592MHz和12MHz。晶振的电容值通常为30pF左右,电阻值一般为10kΩ。

复位电路用于初始化单片机,使其从稳定状态开始工作。复位电路通常由晶振、电容、电阻和开关组成。
复位电路的配置如下:
晶振:选择合适的晶振频率,如11.0592MHz或12MHz。
电容:选择合适的电容值,如30pF左右。
电阻:选择合适的电阻值,如10kΩ。
开关:用于手动复位单片机。

电源电路为C51单片机提供稳定的电源,保证其正常工作。电源电路通常由稳压电路和滤波电路组成。
电源电路的配置如下:
稳压电路:选择合适的稳压芯片,如LM7805。
滤波电路:使用电容和电阻组成滤波电路,去除电源中的噪声。

扩展接口用于连接其他外设,如LED灯、按键、传感器等,以实现更丰富的功能。
扩展接口的配置如下:
LED灯:通过单片机的IO口控制LED灯的亮灭。
按键:通过单片机的IO口读取按键的状态,实现按键控制功能。
传感器:通过单片机的IO口读取传感器的数据,实现数据采集功能。

C51单片机最小系统的搭建主要包括以下几个步骤:
准备所需元件,包括单片机芯片、晶振、电容、电阻、稳压芯片、开关等。
按照电路图连接各个元件,确保连接正确无误。
使用编程器将程序烧录到单片机中。
上电测试,观察LED灯、按键等外设是否正常工作。
根据需要调整电路参数,优化系统性能。
