
时间:2024-11-04 来源:网络 人气:

在嵌入式系统设计中,51单片机因其简单易用、成本低廉等特点,被广泛应用于各种电子项目中。而51单片机的最小系统,作为其基本的工作平台,是理解和应用51单片机的基础。本文将详细介绍51单片机的最小系统组成、工作原理以及在实际应用中的注意事项。

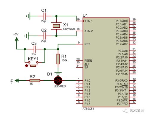
51单片机的最小系统主要由以下几个部分组成:
单片机:作为系统的核心,负责执行程序、处理数据等任务。
晶振电路:为单片机提供稳定的时钟信号,保证单片机正常工作。
复位电路:使单片机在启动时回到初始状态,确保系统稳定运行。
电源电路:为单片机提供稳定的电源电压,保证系统正常工作。
下载电路:用于将程序烧录到单片机中,实现程序的更新和调试。

晶振电路是51单片机最小系统中的关键部分,其作用是为单片机提供稳定的时钟信号。晶振电路主要由晶振、电容和电阻等元件组成。
晶振是一种能够产生稳定振荡信号的电子元件,其频率通常为12MHz或11.0592MHz。在晶振电路中,电容的作用是防止晶振起振时产生干扰,通常选用两个47pF的无极性陶瓷电容。

复位电路的作用是使单片机在启动时回到初始状态,确保系统稳定运行。复位电路通常由一个电阻、一个电容和一个按钮组成。
当按下按钮时,电阻将RST引脚连接到地,使单片机复位。当按钮释放后,电容开始放电,RST引脚逐渐恢复到高电平,单片机开始正常工作。

电源电路为单片机提供稳定的电源电压,保证系统正常工作。电源电路通常由稳压芯片、滤波电容和电源输入等元件组成。
稳压芯片的作用是将输入电压转换为单片机所需的稳定电压,滤波电容用于消除电源噪声,保证电源质量。

下载电路用于将程序烧录到单片机中,实现程序的更新和调试。下载电路通常由USB转TTL模块、烧录器等元件组成。
USB转TTL模块将USB信号转换为TTL信号,烧录器用于将程序烧录到单片机中。

在实际应用中,设计51单片机最小系统时需要注意以下几点:
选择合适的晶振频率,以满足系统需求。
确保电源电路稳定可靠,避免电源噪声干扰。
合理设计复位电路,保证系统稳定运行。
选择合适的下载电路,方便程序烧录和调试。
51单片机最小系统是理解和应用51单片机的基础,掌握其组成、工作原理和注意事项对于嵌入式系统设计具有重要意义。通过本文的介绍,相信读者对51单片机最小系统有了更深入的了解。