
时间:2024-11-02 来源:网络 人气:

随着金融科技的不断发展,ATM(自动柜员机)已经成为现代银行服务的重要组成部分。为了更好地理解ATM系统的操作流程,本文将深入解析ATM系统的活动图,帮助读者全面了解ATM系统的运作机制。

活动图(Activity Diagram)是UML(统一建模语言)中的一种图形化表示方法,用于描述系统的动态行为。它通过动作结点和边来展示动作、动作的执行次序以及动作的输入与输出。活动图在软件设计、系统分析等领域有着广泛的应用。

ATM系统活动图主要描述了客户在ATM机上进行的各种操作,如取款、存款、查询余额等。以下将详细介绍几个关键的活动图。

验证密码活动图描述了客户在ATM机上插入银行卡后,系统验证密码的过程。
动作描述:
插入银行卡
验证账户是否存在
提示账户不存在
创建会话
提示输入密码
输入密码
调用验证密码控制
发送卡号和密码
验证用户信息
返回验证结果
提示密码错误
跳转至选择业务界面
转移描述:
账户是否存在
用户信息验证结果是否正确
对象流:
卡号、银行卡对象
泳道:
客户、验证密码界面、验证密码控制、银行服务器

查询账户信息活动图描述了客户在ATM机上查询账户信息的过程。
动作描述:
选择查询账户信息
调用查询账户信息控制
发送卡号
查询账户信息
返回账户信息
显示账户信息
跳转至选择业务界面
转移描述:
无
对象流:
卡号、银行卡对象
泳道:
客户、查询账户信息界面、查询账户信息控制、银行服务器

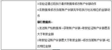
存款活动图描述了客户在ATM机上存款的过程。
动作描述:
选择存款功能
提示输入密码
输入密码
调用验证密码控制
发送卡号和密码
验证账户信息
返回验证结果
显示
转移描述:
无
对象流:
卡号、银行卡对象
泳道:
客户、存款界面、存款控制、银行服务器
通过以上对ATM系统活动图的解析,我们可以清晰地了解ATM系统的操作流程。活动图作为一种有效的描述系统动态行为的工具,在软件设计、系统分析等领域具有重要作用。了解ATM系统活动图有助于我们更好地优化系统性能,提高用户体验。