
时间:2024-11-01 来源:网络 人气:

51单片机作为一种经典的微控制器,因其成本低、性能稳定、易于开发等特点,在嵌入式系统中得到了广泛的应用。本文将详细介绍51单片机系统的原理图,帮助读者更好地理解其工作原理和设计方法。

51单片机是一种基于Intel 8051内核的微控制器,具有8位CPU、128字节内部RAM、32个可编程I/O口、定时器/计数器、串行通信接口等丰富的功能。由于其结构简单、易于编程,因此被广泛应用于各种嵌入式系统中。

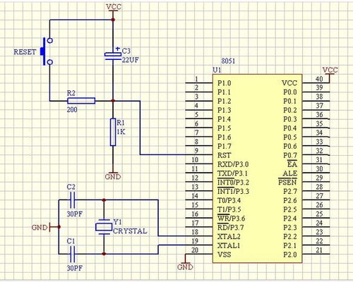
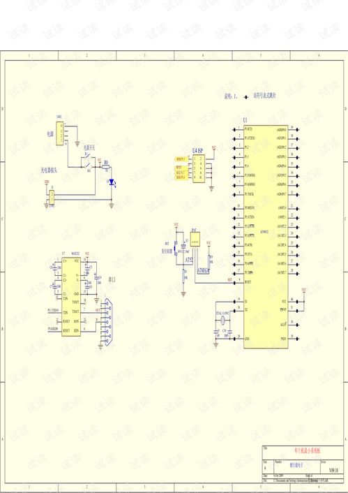
51单片机系统原理图主要由以下几个部分组成:
51单片机核心:包括CPU、内部RAM、定时器/计数器、串行通信接口等。
电源电路:为51单片机提供稳定的电源,通常包括稳压电路、滤波电路等。
时钟电路:为51单片机提供时钟信号,通常采用晶振或陶瓷谐振器。
复位电路:用于初始化51单片机,使其从复位状态开始运行。
扩展电路:包括外部RAM、外部ROM、I/O扩展等,用于扩展51单片机的功能。
外围电路:包括传感器、显示模块、按键、继电器等,用于实现具体的应用功能。

在设计51单片机系统原理图时,需要注意以下几个要点:
电源电路:确保电源电压稳定,避免因电源波动导致系统不稳定。
时钟电路:选择合适的晶振或陶瓷谐振器,确保时钟信号稳定。
复位电路:设计合理的复位电路,确保系统在启动时能够正确复位。
扩展电路:根据实际需求选择合适的扩展电路,避免资源浪费。
外围电路:合理布局外围电路,确保系统稳定可靠。

以下是一个简单的51单片机系统原理图实例,用于说明原理图的设计方法。