
时间:2024-11-01 来源:网络 人气:

在单片机应用领域,52单片机因其性能稳定、成本低廉、易于开发等特点,被广泛应用于各种电子设备中。而要使52单片机正常工作,一个最小系统是必不可少的。本文将详细介绍52单片机最小系统的组成、原理及设计要点。

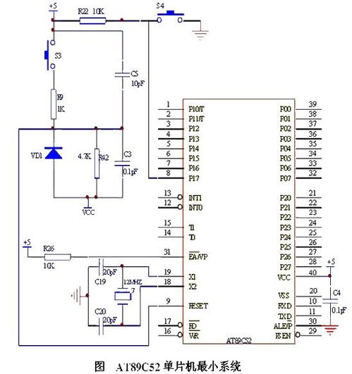
52单片机最小系统,顾名思义,是指能够维持52单片机正常工作的最小工作单元。它由以下几个部分组成:
单片机芯片:如AT89S52、STC89C52等。
晶振电路:为单片机提供时钟信号。
复位电路:使单片机在启动时恢复到初始状态。
电源电路:为单片机提供稳定的电源电压。

晶振电路是52单片机最小系统中的关键部分,它为单片机提供时钟信号。晶振电路主要由晶振、电容和电阻组成。晶振的频率通常为11.0592MHz或12MHz,用于产生精确的时钟信号。
晶振电路的原理是利用晶振的压电特性,当晶振两端施加交变电压时,晶振会产生振动,从而产生稳定的振荡信号。晶振的频率越高,单片机的运行速度越快。

复位电路的作用是在单片机启动时,将单片机内部各寄存器的状态恢复到初始值。复位电路主要由电容、电阻和复位按钮组成。
当系统上电时,电容充电,RST引脚出现高电平,使单片机复位。当电容放电完毕后,RST引脚恢复低电平,单片机开始正常运行。复位电路的RC值决定了复位时间,一般取C=10uF,R=8.2KΩ。

电源电路为单片机提供稳定的电源电压。电源电路通常采用稳压芯片,如LM7805,将输入电压转换为5V稳定电压。
电源电路的设计要点包括:
输入电压应满足单片机的电压要求。
输出电压应稳定,波动范围在±5%以内。
电源电路应具有良好的抗干扰能力。
52单片机最小系统是单片机应用的基础,了解其组成、原理及设计要点对于单片机开发者来说至关重要。本文详细介绍了52单片机最小系统的各个组成部分,希望对读者有所帮助。