
时间:2024-11-01 来源:网络 人气:

随着教育改革的不断深入,寻找高效的学习方法成为每个学生和家长关注的焦点。3461系统学习方法,由北京四中教师张晓锋编著,是一种经过长时间实践验证的实用学习方法。本文将详细介绍3461系统学习方法,帮助读者掌握高效学习的新路径。

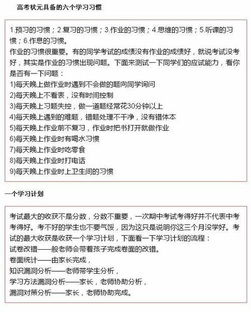
3461系统学习方法,顾名思义,主要由三个过程、四个环节、六个习惯和一个小计划组成。这种方法旨在帮助学生通过系统化的学习过程,提高学习效率,实现知识的深入理解和灵活运用。

1. 学校学习:这是3461系统学习方法的基础,学生需要紧跟老师的讲课进度,理解并消化基础知识。学校学习是获取知识的主要途径,因此要重视课堂学习。
2. 家庭学习:家庭学习是学校学习的补充,家长应鼓励孩子在家中复习巩固所学知识,查缺补漏。家庭学习有助于提高孩子的学习兴趣和自信心。
3. 再学习:再学习即日复习和周复习,通过反复复习巩固知识,提高记忆效果。再学习要注重方法和效率,避免盲目重复。

1. 学:接受新知识,紧跟老师的讲课进度,理解并消化基础知识。学生要积极参与课堂讨论,提出疑问,及时弥补知识差距。
2. 查:查漏补缺,通过做题、讨论等方式,发现并解决学习中存在的问题。查漏补缺是提高学习效果的关键环节。
3. 改:针对查出的不足,进行有针对性的改进。改进要注重实效,避免形式主义。

1. 自主学习:培养自主学习能力,提高学习效率。
2. 时间管理:合理安排学习时间,提高学习效率。
3. 专注力:提高专注力,避免分心。
5. 合作学习:与同学合作学习,互相帮助,共同进步。
6. 坚持不懈:保持学习的热情和毅力,持之以恒。

制定一个小计划,明确学习目标,合理安排学习时间。小计划要具体、可行,有助于提高学习效率。
3461系统学习方法是一种科学、实用的学习方法,有助于提高学生的学习成绩。通过掌握这种方法,学生可以更好地适应学习环境,提高学习效率。希望本文对读者有所帮助,祝愿大家在学习的道路上越走越远。