
时间:2024-10-30 来源:网络 人气:

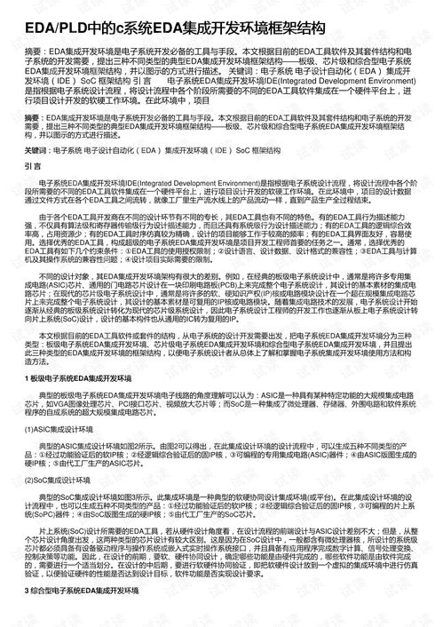
随着电子设计自动化(EDA)技术的飞速发展,EDA开发系统在集成电路设计领域扮演着越来越重要的角色。本文将深入解析EDA开发系统的技术特点、应用领域以及未来发展趋势。

1. 高效性:EDA开发系统能够帮助设计师快速完成电路设计、仿真、验证和制造等环节,大大提高了设计效率。
2. 灵活性:现代EDA开发系统支持多种设计语言和工具,如VHDL、Verilog、SystemVerilog等,满足不同设计需求。
3. 可扩展性:EDA开发系统通常具有模块化设计,便于用户根据实际需求进行功能扩展。
4. 互操作性:现代EDA开发系统支持多种设计工具和平台之间的数据交换,提高设计协同效率。
5. 可视化:EDA开发系统提供丰富的图形界面和可视化工具,帮助设计师直观地理解设计过程和结果。

1. 集成电路设计:EDA开发系统是集成电路设计的核心工具,广泛应用于数字、模拟和混合信号集成电路设计。
2. 系统级设计:随着系统级设计(SoC)的兴起,EDA开发系统在系统级设计领域发挥着重要作用,如硬件描述语言(HDL)仿真、系统级仿真等。
3. 通信与网络:EDA开发系统在通信与网络领域应用广泛,如5G、物联网、光纤通信等。
4. 汽车电子:随着汽车电子技术的快速发展,EDA开发系统在汽车电子领域应用日益广泛,如车载娱乐系统、自动驾驶等。
5. 医疗设备:EDA开发系统在医疗设备领域应用广泛,如医疗影像、生物传感器等。

1. 云计算:随着云计算技术的普及,EDA开发系统将逐渐向云端迁移,实现资源共享和协同设计。
2. 人工智能:人工智能技术在EDA开发系统中的应用将越来越广泛,如自动设计、优化设计等。
3. 跨领域融合:EDA开发系统将与其他领域技术(如物联网、大数据等)融合,拓展应用范围。
4. 开源与闭源结合:开源EDA工具与闭源商业工具将相互借鉴,共同推动EDA技术的发展。
5. 安全与合规:随着信息安全意识的提高,EDA开发系统将更加注重安全性和合规性。
EDA开发系统在集成电路设计领域具有举足轻重的地位,其技术特点、应用领域和未来趋势都值得深入探讨。随着技术的不断发展,EDA开发系统将为设计师提供更加高效、便捷的设计工具,推动集成电路产业的持续发展。