
时间:2024-10-30 来源:网络 人气:
Android Audio系统详解
Android作为全球最受欢迎的移动操作系统之一,其音频系统在提供丰富音频体验方面扮演着至关重要的角色。本文将深入探讨Android的Audio系统,包括其架构、核心组件、工作流程以及常见问题解决。


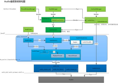
Android的Audio系统分为多个层次,每个层次负责不同的功能。





以下是Android Audio系统中的主要组件:






1. 应用程序通过AudioTrack发起音频播放请求。
2. AudioTrack将请求传递给AudioFlinger。
3. AudioFlinger处理音频数据,并将其发送到硬件抽象层。
4. 硬件抽象层将音频数据发送到音频硬件,如扬声器。

1. 应用程序通过AudioRecord发起音频录制请求。
2. AudioRecord将请求传递给AudioFlinger。
3. AudioFlinger处理音频数据,并将其发送到硬件抽象层。
4. 硬件抽象层将音频数据从音频硬件捕获,并通过AudioRecord返回给应用程序。


1. 检查音频文件是否损坏或格式不正确。
2. 确保音频硬件已正确连接和启用。
3. 检查音频权限是否已授予应用程序。
1. 检查麦克风是否已启用。
2. 确保应用程序具有录制音频的权限。
3. 检查音频硬件是否正常工作。
Android的Audio系统是一个复杂而强大的系统,它为开发者提供了丰富的音频功能。通过理解其架构、工作流程以及常见问题解决,开发者可以更好地利用Android的Audio系统,为用户提供优质的音频体验。