
时间:2024-10-30 来源:网络 人气:

随着我国电力工业的快速发展,对电力系统的安全、稳定、高效运行提出了更高的要求。35kV综合自动化系统作为电力系统的重要组成部分,其应用对于提高电力系统的运行效率具有重要意义。本文将详细介绍35kV综合自动化系统的概念、组成、功能及其在电力系统中的应用。

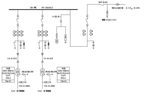
35kV综合自动化系统是指采用现代电子技术、计算机技术、通信技术和自动化技术,对35kV变电站的运行状态进行实时监测、控制和管理的系统。该系统通过实现变电站内各个设备的自动化控制,提高电力系统的运行效率,降低运行成本,确保电力系统的安全稳定运行。

35kV综合自动化系统主要由以下几个部分组成:
监控子系统:负责对变电站内各个设备的运行状态进行实时监测,包括模拟量、开关量和电能量数据等遥测、遥信。
微机保护子系统:负责对变电站内各个设备进行保护,包括进线公用测控屏、主变保护屏、母联、PT、电容器等其他回路保护功能。
微机五防系统:实现35kV系统的五防防误操作功能,确保电力系统的安全运行。
电压无功综合控制子系统:实现补偿电容器、电抗和有载调压等功能,提高电力系统的运行效率。
低频减载负荷控制:在电力系统发生故障时,自动降低负荷,保障电力系统的稳定运行。
备用电源自投控制:在主电源故障时,自动切换至备用电源,确保电力系统的连续供电。
变电站综自系统通讯:实现站内通讯和远动上传调度功能,提高电力系统的运行效率。
站内控制电源系统:包括直流屏、交流屏等,为变电站内各个设备提供稳定的电源。

35kV综合自动化系统具有以下功能:
实时监测:对变电站内各个设备的运行状态进行实时监测,及时发现并处理异常情况。
自动控制:根据监测到的数据,自动控制变电站内各个设备的运行,提高电力系统的运行效率。
保护功能:对变电站内各个设备进行保护,确保电力系统的安全稳定运行。
五防防误操作:实现35kV系统的五防防误操作功能,降低误操作风险。
电压无功控制:实现补偿电容器、电抗和有载调压等功能,提高电力系统的运行效率。
低频减载负荷控制:在电力系统发生故障时,自动降低负荷,保障电力系统的稳定运行。
备用电源自投控制:在主电源故障时,自动切换至备用电源,确保电力系统的连续供电。
通讯功能:实现站内通讯和远动上传调度功能,提高电力系统的运行效率。

提高电力系统的运行效率:通过实时监测、自动控制和保护功能,提高电力系统的运行效率,降低运行成本。
保障电力系统的安全稳定运行:通过五防防误操作、电压无功控制和低频减载负荷控制等功能,保障电力系统的安全稳定运行。
提高电力系统的可靠性:通过备用电源自投控制等功能,提高电力系统的可靠性,确保电力系统的连续供电。
实现电力系统的智能化管理:通过通讯功能,实现电力系统的智能化管理,提高电力系统的运行效率。
35kV综合自动化系统作为电力系统的重要组成部分