系统之家 - 操作系统光盘下载网站!

当前位置: 首页  >  教程资讯 bsphp系统,智能软件管理解决方案

bsphp系统,智能软件管理解决方案

时间:2024-10-29 来源:网络 人气:

BSphp网络验证系统:智能软件管理解决方案

一、BSphp系统概述

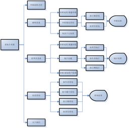
BSphp是一款基于B/S结构的网络验证码系统,旨在为软件会员收费系统提供安全、稳定的验证服务。该系统兼容所有编程接口HTTP调用,是低代码开发的首选。

二、BSphp系统特点

1. 安全性高:BSphp系统采用先进的加密解密技术,确保数据传输过程中的安全性,有效防止黑客攻击。

2. 易于集成:BSphp系统支持多种编程接口,方便与其他软件系统进行集成。

3. 低代码开发:BSphp系统采用低代码开发模式,降低开发难度,提高开发效率。

4. 灵活扩展:BSphp系统具备高度的可扩展性,可根据用户需求进行二次开发。

三、BSphp系统功能

1. 网络验证码:BSphp系统提供多种网络验证码,如图形验证码、短信验证码等,有效防止恶意注册、登录等行为。

2. 会员管理系统:BSphp系统内置会员管理系统,方便用户进行会员注册、登录、权限管理等操作。

3. 收费系统:BSphp系统支持多种收费模式,如按次收费、包月收费等,满足不同用户的收费需求。

4. 数据分析:BSphp系统提供数据分析功能,帮助用户了解用户行为、系统运行状况等,为优化系统提供数据支持。

四、BSphp系统应用场景

1. 电商平台:BSphp系统可应用于电商平台,保障用户账户安全,防止恶意刷单、刷信誉等行为。

2. 在线教育平台:BSphp系统可应用于在线教育平台,实现用户身份验证、课程购买等功能。

3. 企业内部系统:BSphp系统可应用于企业内部系统,保障企业数据安全,防止内部人员泄露企业机密。

4. 个人博客、论坛等:BSphp系统可应用于个人博客、论坛等,防止恶意评论、广告等行为。

五、BSphp系统二次开发

1. 自定义验证码:根据实际需求,设计个性化的验证码样式。

2. 扩展收费模式:增加新的收费模式,满足更多用户的收费需求。

3. 集成第三方服务:将BSphp系统与其他第三方服务进行集成,如支付、短信等。

4. 定制化界面:根据企业品牌形象,定制化BSphp系统的界面风格。


作者 小编

教程资讯

教程资讯排行

系统教程

主题下载