
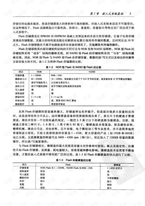
时间:2024-10-29 来源:网络 人气:
随着物联网、智能家居、工业自动化等领域的快速发展,ARM嵌入式Linux系统设计与开发成为了当前技术领域的一个重要方向。ARM处理器以其低功耗、高性能的特点,在嵌入式系统中得到了广泛应用。本文将详细介绍ARM嵌入式Linux系统设计与开发的相关知识,包括硬件平台选择、系统架构设计、内核定制、驱动开发等关键环节。

ARM Cortex-A系列:适用于高性能应用,如智能手机、平板电脑等。
ARM Cortex-M系列:适用于低功耗应用,如智能家居、工业控制等。
开发板:常见的开发板有树莓派、BeagleBone Black、STM32F4 Discovery等。

ARM嵌入式Linux系统架构主要包括以下几个部分:
处理器:负责执行指令、处理数据。
内存:包括RAM和ROM,用于存储程序和数据。
外设:如USB、I2C、SPI、UART等,用于与其他设备进行通信。
操作系统:如Linux、Android等,负责管理硬件资源、调度任务、提供API接口等。
在设计系统架构时,需要考虑以下几个方面:
性能:根据应用需求选择合适的处理器和内存配置。
功耗:在保证性能的前提下,尽量降低功耗。
扩展性:预留足够的接口和资源,方便后续扩展。

选择合适的内核版本:如Linux 4.14、5.4等。
配置内核参数:根据硬件平台和应用需求,配置内核参数,如CPU频率、内存大小、外设驱动等。
编译内核:使用交叉编译器编译内核,生成内核映像。
生成设备树:根据硬件平台,生成设备树文件,用于描述硬件配置信息。

分析硬件规格:了解硬件功能、接口、工作原理等。
编写驱动代码:根据硬件规格,编写相应的驱动代码,实现硬件功能。
编译驱动:使用交叉编译器编译驱动代码,生成驱动模块。
加载驱动:将驱动模块加载到内核中,实现硬件功能。

图形用户界面(GUI):使用Qt、GTK+等图形库开发GUI应用程序。
命令行界面(CLI):使用shell脚本、C/C++等开发命令行应用程序。

单元测试:对单个模块进行测试,确保其功能正确。
集成测试:对多个模块进行测试,确保它们协同工作。
性能测试:测试系统性能,如CPU占用率、内存占用率等。
调试:使用调试工具(如GDB)定位和修复程序中的错误。
ARM嵌入式Linux系统设计与开发是一个复杂的过程,需要掌握硬件、软件、编程等多方面的知识。本文简要介绍了ARM嵌入式Linux系统设计与开发的相关知识,包括硬件平台选择、系统架构设计、内核定制、驱动开发、用户界面开发、系统测试与调试等关键环节。希望本文能为从事ARM嵌入式Linux系统设计与开发的工程师提供一定的参考价值。
