
时间:2024-10-22 来源:网络 人气:

随着数字信号处理(DSP)技术的不断发展,DSP最小系统原理图的设计和应用越来越受到重视。本文将详细介绍DSP最小系统的组成、原理以及原理图的设计要点,旨在帮助读者更好地理解和应用DSP最小系统。

DSP最小系统是指能够保证DSP芯片正常工作的最少硬件构成。它主要包括以下几部分:
DSP芯片:作为系统的核心,负责执行数字信号处理算法。
电源电路:为DSP芯片及其外围电路提供稳定的工作电压。
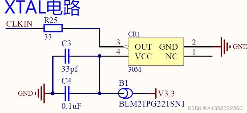
时钟电路:为DSP芯片提供时钟信号,保证系统正常运行。
复位电路:在系统启动时,将DSP芯片的状态恢复到初始状态。
存储器:用于存储程序代码和数据。
输入/输出接口:用于与外部设备进行数据交换。

DSP最小系统原理图设计需要遵循以下要点:
正确选择元器件:根据DSP芯片的技术参数,选择合适的电源、时钟、复位等元器件。
合理布局:将元器件按照功能模块进行布局,确保电路的简洁性和可读性。
遵循电路设计规范:按照国家标准和行业规范进行电路设计,确保电路的可靠性和稳定性。
注意信号完整性:在电路设计中,要充分考虑信号完整性问题,避免信号干扰和衰减。
预留调试接口:在原理图中预留调试接口,方便后续的调试和测试。

以下是一个基于TMS320F2812 DSP芯片的最小系统原理图实例,供读者参考: