
时间:2024-10-22 来源:网络 人气:

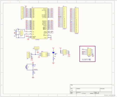
51单片机最小系统是学习和实验51单片机的基础,它由一系列必要的元件组成,以确保单片机能够正常运行。本文将详细介绍51单片机最小系统的组成及其各部分的作用。

51单片机最小系统主要包括以下几个部分:
单片机:作为系统的核心,负责执行程序和控制外部设备。
时钟电路:为单片机提供稳定的时钟信号,确保其正常工作。
复位电路:使单片机在启动时恢复到初始状态,防止程序跑飞。
电源电路:为单片机提供稳定的电源电压。

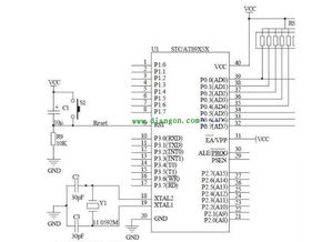
单片机是51最小系统的核心,它负责执行程序和控制外部设备。常见的51单片机型号有AT89C51、STC89C51等。在选择单片机时,需要根据实际需求选择合适的型号。

时钟电路为单片机提供稳定的时钟信号,确保其正常工作。常见的时钟电路包括晶振电路和RC振荡电路。晶振电路具有频率稳定、抗干扰能力强等优点,因此在实际应用中较为常见。
晶振:提供稳定的时钟信号,频率通常为12MHz。
电容:与晶振一起构成振荡电路,起到滤波和稳定作用。

复位电路使单片机在启动时恢复到初始状态,防止程序跑飞。常见的复位电路包括按键复位电路和上电复位电路。
按键复位电路:通过按键控制单片机的复位引脚,实现手动复位。
上电复位电路:在单片机上电时自动复位,确保系统稳定运行。

电源电路为单片机提供稳定的电源电压,通常为5V。电源电路包括稳压电路和滤波电路。
稳压电路:将输入电压稳定在5V,确保单片机正常工作。
滤波电路:滤除电源中的高频干扰,提高电源质量。
51单片机最小系统是学习和实验51单片机的基础,由单片机、时钟电路、复位电路和电源电路等组成。了解和掌握51单片机最小系统的组成和原理,对于学习和应用51单片机具有重要意义。