
时间:2024-10-17 来源:网络 人气:


温度计系统的首要设计要求是精确性。精确的温度测量对于确保生产过程、医疗诊断和科研实验的准确性至关重要。以下是确保温度计系统精确性的几个关键点:
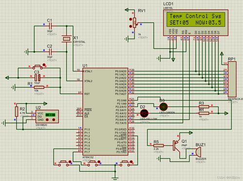
传感器选择:选用高精度、低漂移的温度传感器,如铂电阻温度计(PT100/PT1000)或热电偶。
信号处理:采用高精度ADC(模数转换器)和低噪声放大器,减少信号干扰和失真。
校准与校验:定期对温度计系统进行校准和校验,确保测量结果的准确性。
数据采集与处理:采用合适的算法对采集到的温度数据进行处理,提高测量精度。

快速响应:选用响应速度快、精度高的传感器,减少系统响应时间。
数据处理算法:采用高效的算法对温度数据进行处理,提高系统运行效率。
硬件设计:优化电路设计,减少信号传输延迟和功耗。
软件优化:优化软件算法,提高系统运行速度和稳定性。

用户界面:设计直观、易操作的图形用户界面(GUI),方便用户进行操作。
操作指南:提供详细的操作指南和说明书,帮助用户快速上手。
远程监控:支持远程监控功能,方便用户随时随地查看温度数据。
故障诊断:具备故障诊断功能,帮助用户快速定位问题并解决问题。

环境适应性:选用适应性强、抗干扰能力好的元器件,确保系统在各种环境下稳定运行。
冗余设计:采用冗余设计,提高系统在关键部件故障时的可靠性。
过载保护:设计过载保护电路,防止系统因过载而损坏。
定期维护:定期对系统进行维护和保养,确保系统长期稳定运行。

过温保护:设计过温保护电路,防止系统因过温而造成安全事故。
电磁兼容性:确保系统符合电磁兼容性要求,避免对其他设备产生干扰。
数据加密:对传输和存储的温度数据进行加密,防止数据泄露。
紧急停止功能:设计紧急停止功能,确保在紧急情况下能够迅速切断电源。

可扩展性是温度计系统设计的重要考虑因素,以满足未来可能的需求。