
时间:2024-10-02 来源:网络 人气:

随着我国经济的快速发展,电力需求日益增长,变电站作为电力系统的重要组成部分,其一次系统的设计质量直接关系到电力系统的安全、稳定和高效运行。本文将针对35kV变电站一次系统设计进行详细阐述。

在进行35kV变电站一次系统设计时,应遵循以下原则:
安全性原则:确保变电站一次系统在运行过程中,能够抵御各种故障和自然灾害,保障电力系统的安全稳定运行。
可靠性原则:变电站一次系统应具备较高的可靠性,减少故障发生,提高电力系统的供电质量。
经济性原则:在满足安全、可靠的前提下,尽量降低变电站一次系统的建设成本,提高经济效益。
灵活性原则:变电站一次系统应具备较强的灵活性,便于适应电力系统的发展需求。

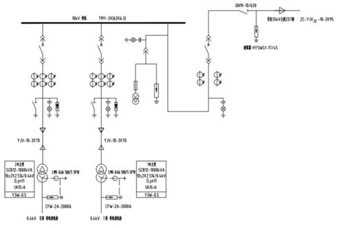
35kV变电站一次系统设计主要包括以下内容:
电气主接线设计:根据变电站的负荷需求、供电范围和系统结构,确定电气主接线方案,包括主变压器、断路器、隔离开关、母线等设备的配置。
短路电流计算:根据电气主接线方案,计算变电站各短路点的短路电流,为设备选型和继电保护整定提供依据。
电气设备选型:根据短路电流计算结果和设备技术参数,选择合适的电气设备,如主变压器、断路器、隔离开关、母线等。
继电保护配置:根据电气主接线方案和设备选型,配置相应的继电保护装置,确保电力系统在发生故障时能够迅速切除故障点,保障电力系统的安全稳定运行。
防雷设计:针对变电站一次系统,进行防雷设计,包括避雷针、避雷器、接地装置等,降低雷击对变电站的影响。

35kV变电站一次系统设计步骤如下:
收集资料:收集变电站所在地区的电力系统资料、地质资料、气象资料等,为设计提供依据。
确定设计参数:根据变电站的负荷需求、供电范围和系统结构,确定电气主接线方案、设备选型、继电保护配置等设计参数。
进行短路电流计算:根据电气主接线方案,计算变电站各短路点的短路电流。
设备选型:根据短路电流计算结果和设备技术参数,选择合适的电气设备。
继电保护配置:根据电气主接线方案和设备选型,配置相应的继电保护装置。
防雷设计:针对变电站一次系统,进行防雷设计。
绘制电气图纸:根据设计参数和设备选型,绘制电气主接线图、设备布置图、保护配置图等。
编制设计说明书:对设计过程、设计参数、设备选型、继电保护配置等进行详细说明。

在进行35kV变电站一次系统设计时,应注意以下事项:
充分考虑变电站所在地区的地质、气象等自然条件,确保设计方案的合理性和可行性。
遵循国家相关标准和规范,确保设计质量。
充分考虑电力系统的发展需求,提高变电站一次系统的适应性和灵活性。
加强设计过程中的沟通与协调,确保设计方案的顺利实施。
通过以上对35kV变电站一次系统设计的阐述,有助于提高变电站一次系统的设计质量,为电力系统的安全、稳定和高效运行提供有力保障。