
时间:2024-10-01 来源:网络 人气:

在嵌入式系统中,硬件看门狗(Watchdog Timer,WDT)是一种重要的安全机制,用于防止系统因软件错误或硬件故障而陷入死机状态。本文将详细介绍硬件看门狗的搭建过程,帮助您在嵌入式项目中实现这一功能。

硬件看门狗是一种定时器,它会在预设的时间内被软件刷新(喂狗)。如果在这段时间内没有刷新,看门狗定时器就会溢出,产生一个复位信号,使系统重新启动。这种机制可以确保系统在出现异常时能够及时恢复。

以下是搭建硬件看门狗的基本步骤:
1. 选择合适的看门狗芯片
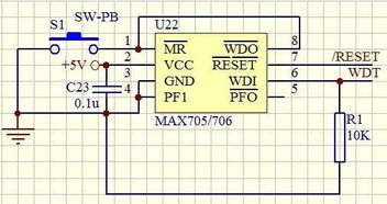
根据您的项目需求,选择一款合适的看门狗芯片。市面上常见的看门狗芯片有MAX824L、SP706SE、TPL5010等。这些芯片具有不同的特性,如定时范围、功耗、接口等。
2. 设计看门狗电路
根据所选看门狗芯片的规格,设计相应的电路。通常,看门狗电路包括看门狗芯片、复位电路、时钟电路等。以下是一个简单的看门狗电路示例: