
时间:2024-09-30 来源:网络 人气:

随着信息化建设的不断深入,系统集成工程师成为了IT行业的热门职业。为了帮助考生更好地准备系统集成工程师的笔试,本文将针对考试要点进行详细解析,帮助考生全面掌握考试内容。

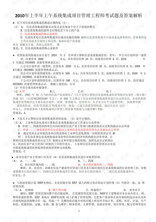
系统集成工程师笔试主要考察考生对系统集成项目管理基础知识的掌握程度,包括项目管理的基本理论、方法、工具和技术。考试题型通常包括选择题、填空题、判断题和简答题等。

1. 项目管理基本理论
(1)项目生命周期:考生需要了解项目生命周期的各个阶段及其特点,如启动、规划、执行、监控和收尾等。
(2)项目范围管理:包括范围定义、范围确认、范围变更控制等。
(3)项目进度管理:包括进度计划、进度控制、进度变更控制等。
(4)项目成本管理:包括成本估算、成本预算、成本控制等。
(5)项目质量管理:包括质量规划、质量保证、质量控制等。
(6)项目人力资源管理:包括人力资源计划、团队建设、团队管理、冲突管理等。
(7)项目沟通管理:包括沟通计划、沟通实施、沟通控制等。
(8)项目风险管理:包括风险识别、风险分析、风险应对等。
(9)项目采购管理:包括采购计划、采购实施、采购控制等。
2. 项目管理工具与技术
(1)项目管理软件:如Microsoft Project、Primavera P6等。
(2)项目管理方法:如敏捷开发、精益管理、六西格玛等。
(3)项目管理技术:如网络图、甘特图、PERT图等。

1. 理解项目管理基本理论:考生应深入理解项目管理的基本理论,掌握各个管理领域的核心概念和原则。
2. 熟悉项目管理工具与技术:考生应熟悉常用的项目管理工具和技术,如项目管理软件、项目管理方法和技术等。
3. 做好模拟试题:考生可以通过做模拟试题来检验自己的学习成果,同时熟悉考试题型和答题技巧。
4. 注重实践经验:考生应结合实际项目经验,将理论知识与实际应用相结合,提高自己的综合能力。
系统集成工程师笔试是进入该行业的重要门槛,考生应全面掌握考试要点,提高自己的综合素质。通过本文的解析,相信考生能够更好地准备考试,顺利通过系统集成工程师的笔试。