
时间:2024-09-25 来源:网络 人气:

随着便携式电子设备的普及,对电源模块的需求日益增长。LM2596作为一款高性能、低成本的降压稳压器,广泛应用于各种电源模块的设计中。本文将详细介绍LM2596双USB降压模块的电路图设计,帮助读者更好地理解和应用这一模块。

LM2596是一款由德州仪器(Texas Instruments)生产的降压型稳压器,具有以下特点:
固定输出电压版本:3.3V、5V、12V
可调输出电压版本:输出电压小于37V
输出电流最大3A
工作频率高达150kHz
单列5脚封装

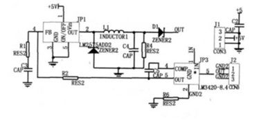
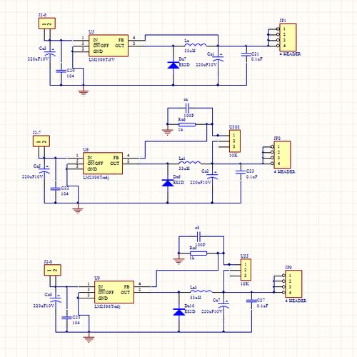
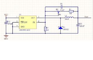
LM2596双USB降压模块电路图主要由以下部分组成:
LM2596稳压器
输入滤波电容
输出滤波电容
反馈电阻
USB接口电路

LM2596稳压器是电路的核心部分,负责将输入电压转换为稳定的输出电压。根据实际需求,可以选择固定输出电压版本或可调输出电压版本。

输入滤波电容用于消除输入电压中的高频噪声,保证LM2596稳压器正常工作。一般选用0.1μF的陶瓷电容。

输出滤波电容用于消除输出电压中的高频噪声,提高输出电压的稳定性。一般选用10μF的电解电容。

反馈电阻用于将输出电压反馈到LM2596稳压器的反馈端,实现电压的稳定输出。根据实际需求,可以选择不同的反馈电阻值。

USB接口电路用于将LM2596稳压器的输出电压转换为USB标准电压(5V),供USB设备使用。USB接口电路主要包括以下元件:
限流电阻
二极管
滤波电容
