
时间:2025-04-18 来源:网络 人气:
你知道吗?在生物学的世界里,有一种神奇的技术,它就像侦探一样,能够揭开生物进化史的神秘面纱。这就是我们今天要聊的——分子系统发生学。想象你手中拿着一本厚厚的家族谱,上面记录着一个个生物家族的兴衰更迭,是不是很神奇?下面,就让我带你一起走进这个充满奥秘的世界吧!

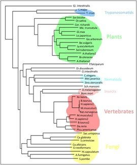
分子系统发生学,听起来是不是很高大上?其实,它就是利用生物大分子(比如DNA、蛋白质)的信息,来揭示生物在进化过程中的地位、分歧时间以及亲缘关系。简单来说,就是通过分析分子数据,构建出一个生物家族的“谱系树”。
你知道吗?这个技术的出现,让生物学家们对生物进化的认识有了质的飞跃。以前,我们只能通过观察生物的外形、行为等特征来推测它们的亲缘关系,而现在,我们可以直接从分子层面来分析,这无疑让我们的研究更加精准、可靠。

那么,分子系统发生学是如何工作的呢?其实,它就像一个侦探,有一套自己的“工具箱”。
1. DNA测序:这是分子系统发生学的基础。通过测序,我们可以得到生物的DNA序列,从而分析它们的遗传信息。
2. 序列比对:将不同生物的DNA序列进行比对,找出它们之间的相似之处和差异。
3. 遗传距离计算:根据序列比对的结果,计算不同生物之间的遗传距离,这就像测量它们之间的“血缘关系”。
4. 系统发育树构建:根据遗传距离,构建出生物家族的“谱系树”,揭示它们的进化历程。
5. 分子进化模型:分析生物分子在进化过程中的变化规律,比如突变率、选择压力等。
这些工具,就像侦探的放大镜、显微镜,帮助我们更好地了解生物的进化奥秘。

分子系统发生学不仅仅是一个理论学科,它还有很多实际应用。
1. 生物分类:通过分析生物的分子数据,我们可以更准确地确定它们的分类地位。
2. 物种起源:研究生物的分子进化,可以帮助我们了解物种的起源和迁徙历史。
3. 疾病研究:通过分析病原体的分子数据,我们可以了解它们的进化过程,从而更好地预防和治疗疾病。
4. 生物多样性保护:了解生物的进化历程,有助于我们更好地保护生物多样性。
随着科技的不断发展,分子系统发生学也在不断进步。比如,随着测序技术的提高,我们可以更快、更便宜地获取生物的分子数据;随着计算能力的提升,我们可以更精确地分析这些数据。
未来,分子系统发生学将会在更多领域发挥重要作用,让我们期待这个充满奥秘的学科,为我们揭示更多生物进化的秘密吧!
分子系统发生学就像一个神奇的魔法,让我们能够窥见生物进化的奥秘。在这个充满未知的世界里,让我们继续探索,揭开更多生物的进化之谜!